About   Help   FAQ
Gene Expression Data
Assay Details
Assay
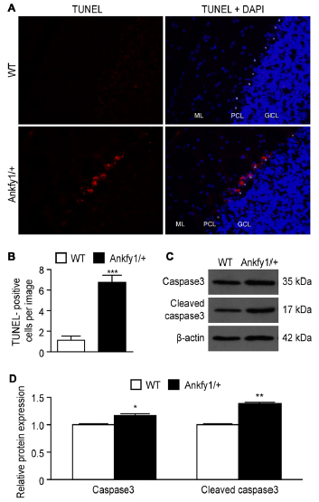
Reference: J:250135 Ding M, et al., Purkinje Cell Degeneration and Motor Coordination Deficits in a New Mouse Model of Autosomal Recessive Spastic Ataxia of Charlevoix-Saguenay. Front Mol Neurosci. 2017;10:121
Assay type: Western blot
MGI Accession ID: MGI:6515828
Gene symbol: Casp3
Gene name: caspase 3
Results
 Sample Information Bands Other Sample Information
Lane AgeStructure 35 kDa Genetic BackgroundMutant Allele(s)Sex
WT P adult TS28: cerebellum Present C57BL/6 Not Specified
Ankfy1/+ P adult TS28: cerebellum Present (a) B6.129P2-Ankfy1Gt(RRE069)Byg Ankfy1Gt(RRE069)Byg/Ankfy1+Not Specified
Notes:
(a) Higher levels of Casp3 were detected in the cerebellum of Ankfy1/+ mice than in wild type.

Contributing Projects:
Mouse Genome Database (MGD), Gene Expression Database (GXD), Mouse Models of Human Cancer database (MMHCdb) (formerly Mouse Tumor Biology (MTB)), Gene Ontology (GO)
Citing These Resources
Funding Information
Warranty Disclaimer, Privacy Notice, Licensing, & Copyright
Send questions and comments to User Support.
last database update
03/24/2026
MGI 6.24
The Jackson Laboratory