About   Help   FAQ
Gene Expression Data
Assay Details
Assay
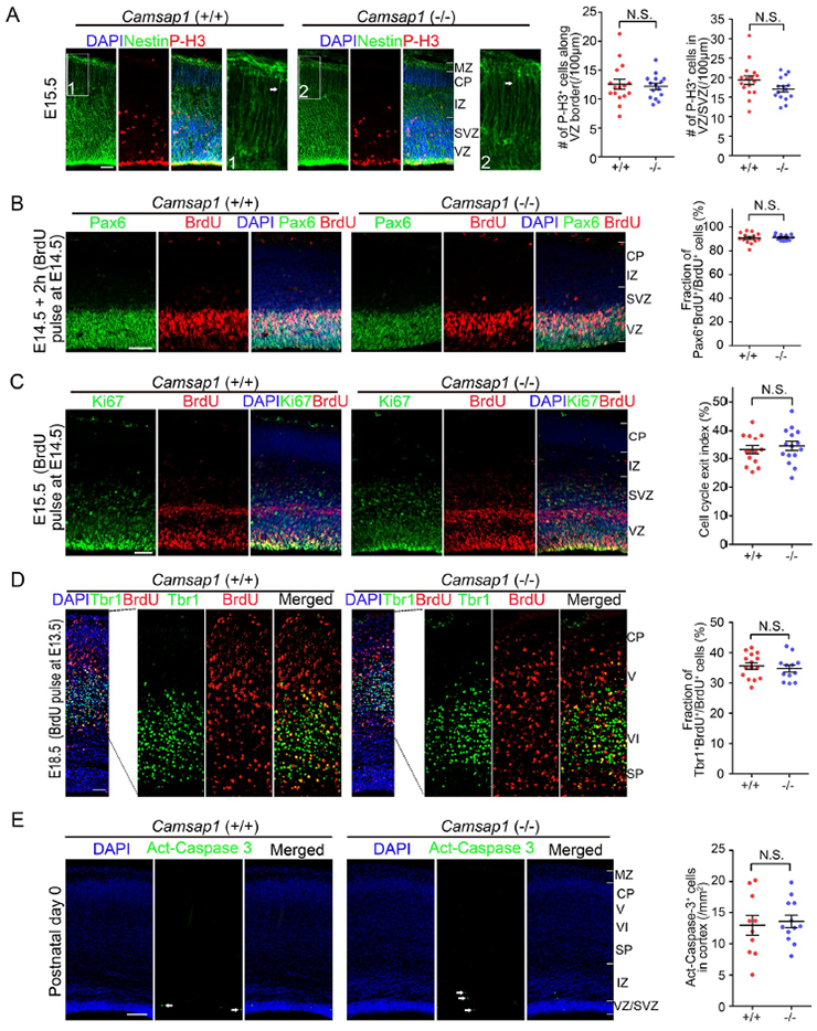
Reference: J:296029 Zhou Z, et al., CAMSAP1 breaks the homeostatic microtubule network to instruct neuronal polarity. Proc Natl Acad Sci U S A. 2020 Sep 8;117(36):22193-22203
Assay type: Immunohistochemistry
MGI Accession ID: MGI:6512960
Gene symbol: Tbr1
Gene name: T-box brain transcription factor 1
Results
Specimen 3G (+/+): postnatal day 0 (more )
Structure Level Pattern Image Note
TS27: cortical layer VI Present 3G (+/+) Expression in deep layers.

Specimen 3G (-/-): postnatal day 0; Camsap1tm1Wem/Camsap1tm1Wem (more )
Structure Level Pattern Image Note
TS27: cerebral cortex Present Regionally restricted 3G (-/-) Authors report layers were disturbed.

Specimen 3K (+/+): postnatal day 21 (more )
Structure Level Pattern Image Note
TS28: cortical layer VI Present 3K (+/+) Expression in deep layers.

Specimen 3K (-/-): postnatal day 21; Camsap1tm1Wem/Camsap1tm1Wem (more )
Structure Level Pattern Image Note
TS28: neocortex layer Present Regionally restricted 3K (-/-) Authors report cortical laminar diorganization.

Specimen S6D (+/+) left: embryonic day 18.5 (more )
Note: Triple labeled: green - Tbr1; red - BrdU; blue - DAPI.
Structure Level Pattern Image Note
TS26: cerebral cortex Present S6D (+/+) DAPI

Specimen S6D (+/+) right: embryonic day 18.5 (more )
Note: Triple labeled: green - Tbr1; red - BrdU; blue - DAPI.
Structure Level Pattern Image Note
TS26: cerebral cortex Present S6D (+/+) Merged , S6D (+/+) Tbr1

Specimen S6D (-/-) left: embryonic day 18.5; Camsap1tm1Wem/Camsap1tm1Wem (more )
Note: Triple labeled: green - Tbr1; red - BrdU; blue - DAPI.
Structure Level Pattern Image Note
TS26: cerebral cortex Present S6D (-/-) DAPI

Specimen S6D (-/-) right: embryonic day 18.5; Camsap1tm1Wem/Camsap1tm1Wem (more )
Note: Triple labeled: green - Tbr1; red - BrdU; blue - DAPI.
Structure Level Pattern Image Note
TS26: cerebral cortex Present S6D (-/-) Tbr1 , S6D (-/-) Merged


Contributing Projects:
Mouse Genome Database (MGD), Gene Expression Database (GXD), Mouse Models of Human Cancer database (MMHCdb) (formerly Mouse Tumor Biology (MTB)), Gene Ontology (GO)
Citing These Resources
Funding Information
Warranty Disclaimer, Privacy Notice, Licensing, & Copyright
Send questions and comments to User Support.
last database update
12/30/2025
MGI 6.24
The Jackson Laboratory