Gene Expression Data
Assay Details
|
Assay
|
|
Reference:
|
J:283401
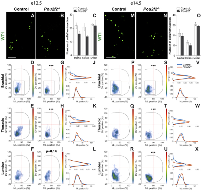
Masgutova G, et al., Pou2f2 Regulates the Distribution of Dorsal Interneurons in the Mouse Developing Spinal Cord. Front Mol Neurosci. 2019;12:263
|
|
Assay type:
|
Immunohistochemistry
|
|
MGI Accession ID:
|
MGI:6491260
|
|
Gene symbol:
|
Wt1
|
|
Gene name:
|
WT1 transcription factor
|
|
|
Results
|
Specimen
11A:
embryonic day 12.5
(more )
Specimen
11A:
(close )
|
Genetic Background:
|
Not Specified
|
|
Age:
|
embryonic day 12.5
|
|
Sex:
|
Not Specified
|
|
Type:
|
section
|
|
Fixation:
|
4% Paraformaldehyde
|
|
Embedding:
|
Cryosection
|
| Structure |
Level |
Pattern |
Image |
Note |
| TS20: spinal cord |
Present |
Regionally restricted |
11A
|
Expression in subset of dl6 interneurons.
|
Specimen
11B:
(close )
|
Genetic Background:
|
involves: 129S2/SvPas
|
|
Mutant Allele(s):
|
Pou2f2tm1Bal/Pou2f2tm1Bal
|
|
Age:
|
embryonic day 12.5
|
|
Sex:
|
Not Specified
|
|
Type:
|
section
|
|
Fixation:
|
4% Paraformaldehyde
|
|
Embedding:
|
Cryosection
|
| Structure |
Level |
Pattern |
Image |
Note |
| TS20: spinal cord |
Present |
Regionally restricted |
11B
|
Expression in subset of dl6 interneurons.
|
Specimen
11M:
embryonic day 14.5
(more )
Specimen
11M:
(close )
|
Genetic Background:
|
Not Specified
|
|
Age:
|
embryonic day 14.5
|
|
Sex:
|
Not Specified
|
|
Type:
|
section
|
|
Fixation:
|
4% Paraformaldehyde
|
|
Embedding:
|
Cryosection
|
| Structure |
Level |
Pattern |
Image |
Note |
| TS22: spinal cord |
Present |
Regionally restricted |
11M
|
Expression in subset of dl6 interneurons.
|
Specimen
11N:
(close )
|
Genetic Background:
|
involves: 129S2/SvPas
|
|
Mutant Allele(s):
|
Pou2f2tm1Bal/Pou2f2tm1Bal
|
|
Age:
|
embryonic day 14.5
|
|
Sex:
|
Not Specified
|
|
Type:
|
section
|
|
Fixation:
|
4% Paraformaldehyde
|
|
Embedding:
|
Cryosection
|
| Structure |
Level |
Pattern |
Image |
Note |
| TS22: spinal cord |
Present |
Regionally restricted |
11N
|
Expression in subset of dl6 interneurons.
|
|