About   Help   FAQ
Gene Expression Data
Assay Details
Assay
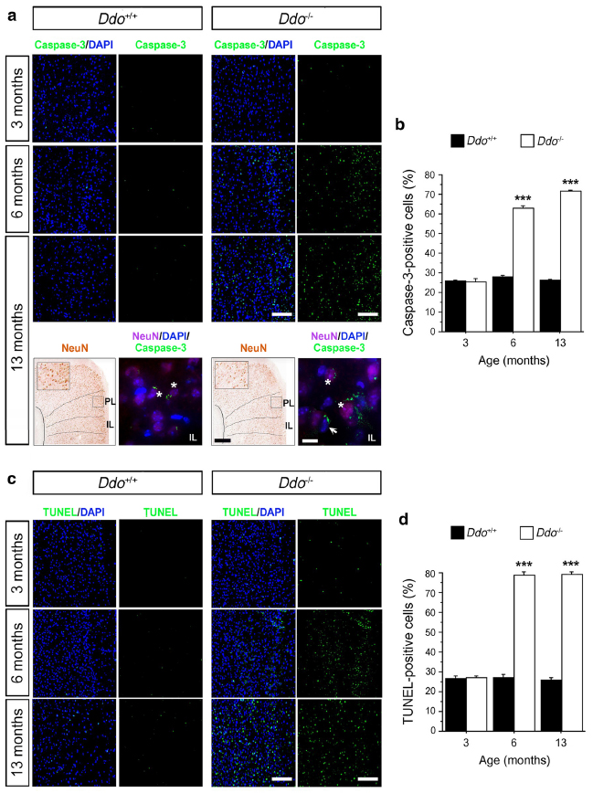
Reference: J:231660 Punzo D, et al., Age-Related Changes in d-Aspartate Oxidase Promoter Methylation Control Extracellular d-Aspartate Levels and Prevent Precocious Cell Death during Brain Aging. J Neurosci. 2016 Mar 9;36(10):3064-78
Assay type: Immunohistochemistry
MGI Accession ID: MGI:6478324
Gene symbol: Rbfox3
Gene name: RNA binding protein, fox-1 homolog (C. elegans) 3
Antibody: anti-NeuN
Detection system: Secondary antibody coupled to Alexa Fluor 546
Results
Specimen 4a NeuN/Casp3 +/+: postnatal month 13 (more )
Note: Double labeled: purple - Rbfox3; green - Casp3 (assay MGI:6478315).
Structure Level Pattern Image Note
TS28: infralimbic area Present Regionally restricted 4a Merge Ddo+/+ Expression is in pyramidal neurons in laminae II/III of the infralimbic cortex.

Specimen 4a NeuN/Casp3 -/-: postnatal month 13; Ddotm1Rdl/Ddotm1Rdl (more )
Note: Double labeled: purple - Rbfox3; green - Casp3 (assay MGI:6478315).
Structure Level Pattern Image Note
TS28: infralimbic area Present Regionally restricted 4a Merge Ddo-/- The number of expressing cells has decreased in this mutant compared to controls.


Contributing Projects:
Mouse Genome Database (MGD), Gene Expression Database (GXD), Mouse Models of Human Cancer database (MMHCdb) (formerly Mouse Tumor Biology (MTB)), Gene Ontology (GO)
Citing These Resources
Funding Information
Warranty Disclaimer, Privacy Notice, Licensing, & Copyright
Send questions and comments to User Support.
last database update
09/30/2025
MGI 6.24
The Jackson Laboratory