About   Help   FAQ
Gene Expression Data
Assay Details
Assay
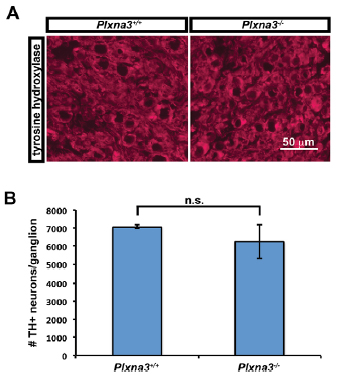
Reference: J:235516 Wehner AB, et al., Semaphorin 3A is a retrograde cell death signal in developing sympathetic neurons. Development. 2016 May 1;143(9):1560-70
Assay type: Immunohistochemistry
MGI Accession ID: MGI:6467274
Gene symbol: Th
Gene name: tyrosine hydroxylase
Antibody: anti-TH (AB1542)
Detection system: Secondary antibody coupled to Alexa Fluor 633
Results
Specimen 8A +/+: postnatal day 20 (more )
Note: Summarized in Fig. 8B.
Structure Level Pattern Image Note
TS28: superior cervical ganglion Present 8A left

Specimen 8A -/-: postnatal day 20; Plxna3tm1Matl/Plxna3tm1Matl (more )
Note: Summarized in Fig. 8B.
Structure Level Pattern Image Note
TS28: superior cervical ganglion Present 8A right Similar as in the wild-type.


Contributing Projects:
Mouse Genome Database (MGD), Gene Expression Database (GXD), Mouse Models of Human Cancer database (MMHCdb) (formerly Mouse Tumor Biology (MTB)), Gene Ontology (GO)
Citing These Resources
Funding Information
Warranty Disclaimer, Privacy Notice, Licensing, & Copyright
Send questions and comments to User Support.
last database update
01/28/2026
MGI 6.24
The Jackson Laboratory