| Assay |
|
||||||||||||||||||||||||||||||||||||||||||||||||||||||||||||||||||||||||||||||||
| Results |
Specimen
6A +/+:
postnatal day 0
(more
)
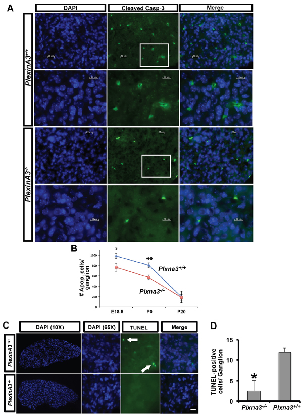
Note: Summarized in Fig. 6B.
Specimen
not shown +/+:
embryonic day 18.5
(more
)
Note: Summarized in Fig. 6B.
Specimen
not shown -/-:
embryonic day 18.5; Plxna3tm1Matl/Plxna3tm1Matl
(more
)
Note: Summarized in Fig. 6B.
Specimen
not shown +/+:
postnatal day 20
(more
)
Note: Summarized in Fig. 6B.
Specimen
not shown -/-:
postnatal day 20; Plxna3tm1Matl/Plxna3tm1Matl
(more
)
Note: Summarized in Fig. 6B.
Specimen
not shown f/f:
postnatal day 1-2; Nrp1tm2Ddg/Nrp1tm2Ddg
(more
)
Note: Summarized in Fig. 7B.
Specimen
not shown cKO:
postnatal day 1-2; Nrp1tm2Ddg/Nrp1tm2Ddg, Tg(Syn1-cre)671Jxm/0
(more
)
Note: Conditional mutant. Summarized in Fig. 7B.
|
Mouse Genome Database (MGD), Gene Expression Database (GXD), Mouse Models of Human Cancer database (MMHCdb) (formerly Mouse Tumor Biology (MTB)), Gene Ontology (GO) |
||
|
Citing These Resources Funding Information Warranty Disclaimer, Privacy Notice, Licensing, & Copyright Send questions and comments to User Support. |
last database update 03/24/2026 MGI 6.24 |
|
|
|
||