About   Help   FAQ
Gene Expression Data
Assay Details
Assay
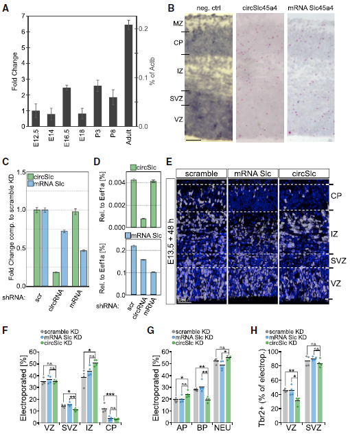
Reference: J:288134 Suenkel C, et al., A Highly Conserved Circular RNA Is Required to Keep Neural Cells in a Progenitor State in the Mammalian Brain. Cell Rep. 2020 Feb 18;30(7):2170-2179.e5
Assay type: RNA in situ
MGI Accession ID: MGI:6441488
Gene symbol: Slc45a4
Gene name: solute carrier family 45, member 4
Probe: circular Slc45a4 probe
Probe preparation: Antisense
Visualized with: Chromogenic
Assay notes: BaseScope assay; this method permits the detection of specific sites. The probe used in this assay recognizes circular RNA.
Results
Specimen 3B: embryonic day 15.5 (more )
Structure Level Pattern Image Note
TS23: cerebral cortex Present Widespread 3B circ Expression is detected across all cortical layers.


Contributing Projects:
Mouse Genome Database (MGD), Gene Expression Database (GXD), Mouse Models of Human Cancer database (MMHCdb) (formerly Mouse Tumor Biology (MTB)), Gene Ontology (GO)
Citing These Resources
Funding Information
Warranty Disclaimer, Privacy Notice, Licensing, & Copyright
Send questions and comments to User Support.
last database update
03/24/2026
MGI 6.24
The Jackson Laboratory