About   Help   FAQ
Gene Expression Data
Assay Details
Assay
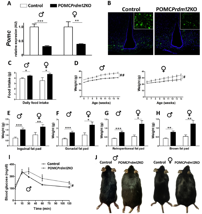
Reference: J:287264 Hael CE, et al., The transcriptional regulator PRDM12 is critical for Pomc expression in the mouse hypothalamus and controlling food intake, adiposity, and body weight. Mol Metab. 2020 Apr;34:43-53
Assay type: Immunohistochemistry
MGI Accession ID: MGI:6436935
Gene symbol: Pomc
Gene name: pro-opiomelanocortin-alpha
Antibody: anti-ACTH
Detection system: Secondary antibody coupled to Alexa Fluor 488
Results
Specimen 3A +/+: embryonic day 12.5 (more )
Note: sagittal section
Structure Level Pattern Image Note
TS20: hypothalamus Present 3A ACTH +/+ Expression is seen in neurons.

Specimen 3A +/-: embryonic day 12.5; Prdm12tm2b(EUCOMM)Hmgu/Prdm12+ (more )
Note: sagittal section
Structure Level Pattern Image Note
TS20: hypothalamus Present 3A ACTH +/- The number of expressing neurons is 75% of that seen in wild type.

Specimen 3A -/-: embryonic day 12.5; Prdm12tm2b(EUCOMM)Hmgu/Prdm12tm2b(EUCOMM)Hmgu (more )
Note: sagittal section
Structure Level Pattern Image Note
TS20: hypothalamus Present 3A ACTH -/- The number of expressing neurons is 25% of that seen in wild type.

Specimen 3B +/+: embryonic day 15.5 (more )
Note: sagittal section
Structure Level Pattern Image Note
TS23: hypothalamus Present 3B ACTH +/+

Specimen 3B +/-: embryonic day 15.5; Prdm12tm2b(EUCOMM)Hmgu/Prdm12+ (more )
Note: sagittal section
Structure Level Pattern Image Note
TS23: hypothalamus Present 3B ACTH +/-

Specimen 3B -/-: embryonic day 15.5; Prdm12tm2b(EUCOMM)Hmgu/Prdm12tm2b(EUCOMM)Hmgu (more )
Note: sagittal section
Structure Level Pattern Image Note
TS23: hypothalamus Trace 3B ACTH -/- The number and brightness of expressing neurons is greatly diminished in the mutants.

Specimen 5 control: embryonic day 12.5; Prdm12tm2c(EUCOMM)Hmgu/Prdm12tm2c(EUCOMM)Hmgu (more )
Note: sagittal section
Structure Level Pattern Image Note
TS20: hypothalamus mantle layer Present 5_Control inset , 5_Control

Specimen 5 KO: embryonic day 12.5; Prdm12tm2c(EUCOMM)Hmgu/Prdm12tm2c(EUCOMM)Hmgu, Isl1tm1(cre)Sev/Isl1+ (more )
Note: Conditional mutant. sagittal section
Structure Level Pattern Image Note
TS20: hypothalamus mantle layer Present Single cells 5_KO inset , 5_KO The numbers of expressing neurons is reduced to 25% of that seen in wild type.

Specimen 6 control: embryonic day 15.5; Prdm12tm2c(EUCOMM)Hmgu/Prdm12tm2c(EUCOMM)Hmgu (more )
Note: sagittal section
Structure Level Pattern Image Note
TS23: hypothalamus Present Regionally restricted 6_Control , 6_Control inset Expression is seen in the mediobasal hypothalamus (future arcute nucleus).
TS23: pituitary gland Present 6_Control Expression is seen in the Rathke's pouch area.

Specimen 6 KO: embryonic day 15.5; Prdm12tm2c(EUCOMM)Hmgu/Prdm12tm2c(EUCOMM)Hmgu, Tg(Pomc1-cre)1Gsb/0 (more )
Note: Conditional mutant. sagittal section
Structure Level Pattern Image Note
TS23: hypothalamus Trace Regionally restricted 6_KO inset , 6_KO In the mutant the number of expressing neurons in the mediobasal hypothalamus is significantly reduced and their level of expression is dim.
TS23: pituitary gland Present 6_KO Expression in the Rathke's pouch area is comparable to that seen in wild type.

Specimen 7B control: postnatal adult; Prdm12tm2c(EUCOMM)Hmgu/Prdm12tm2c(EUCOMM)Hmgu (more )
Structure Level Pattern Image Note
TS28: arcuate nucleus Present 7B Control

Specimen 7B KO: postnatal adult; Prdm12tm2c(EUCOMM)Hmgu/Prdm12tm2c(EUCOMM)Hmgu, Tg(Pomc1-cre)1Gsb/0 (more )
Note: Conditional mutant.
Structure Level Pattern Image Note
TS28: arcuate nucleus Present 7B KO The number of expressing cells in the mutant is reduced compared to wild type.


Contributing Projects:
Mouse Genome Database (MGD), Gene Expression Database (GXD), Mouse Models of Human Cancer database (MMHCdb) (formerly Mouse Tumor Biology (MTB)), Gene Ontology (GO)
Citing These Resources
Funding Information
Warranty Disclaimer, Privacy Notice, Licensing, & Copyright
Send questions and comments to User Support.
last database update
12/30/2025
MGI 6.24
The Jackson Laboratory