About   Help   FAQ
Gene Expression Data
Assay Details
Assay
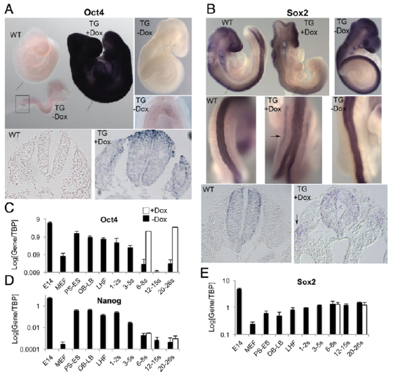
Reference: J:227640 Economou C, et al., Intrinsic factors and the embryonic environment influence the formation of extragonadal teratomas during gestation. BMC Dev Biol. 2015;15:35
Assay type: RNA in situ
MGI Accession ID: MGI:6431296
Gene symbol: Pou5f1
Gene name: POU domain, class 5, transcription factor 1
Results
Specimen 3A top WT: embryonic day 8.5 (more )
Structure Level Pattern Image Note
TS13: embryo Ambiguous 3A top left WT

Specimen 3A bottom WT: embryonic day 8.5 (more )
Structure Level Pattern Image Note
TS13: neural tube Ambiguous 3A bottom left WT


Contributing Projects:
Mouse Genome Database (MGD), Gene Expression Database (GXD), Mouse Models of Human Cancer database (MMHCdb) (formerly Mouse Tumor Biology (MTB)), Gene Ontology (GO)
Citing These Resources
Funding Information
Warranty Disclaimer, Privacy Notice, Licensing, & Copyright
Send questions and comments to User Support.
last database update
12/30/2025
MGI 6.24
The Jackson Laboratory