About   Help   FAQ
Gene Expression Data
Assay Details
Assay
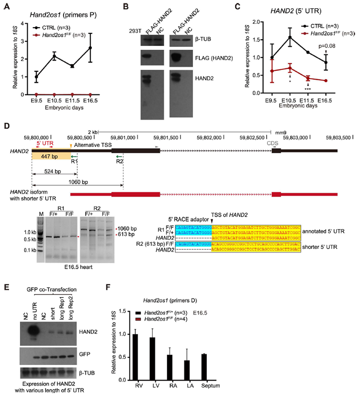
Reference: J:278239 Han X, et al., The lncRNA Hand2os1/Uph locus orchestrates heart development through regulation of precise expression of Hand2. Development. 2019 Jul 4;146(13):dev176198
Assay type: RT-PCR
MGI Accession ID: MGI:6384027
Gene symbol: Hand2
Gene name: heart and neural crest derivatives expressed 2
Probe: 5' UTR primers
Probe preparation: labelled with SYBR green
Assay notes: Quantitative RT-PCR. Relative expression is shown normalized to 18s expression.
Results
Image: S3C ©

 Sample Information Bands Other Sample Information
Lane AgeStructure Size Not Specified Amount Genetic BackgroundMutant Allele(s)Sex
E9.5 E9.5 TS15: heart Present Not Specified; total RNA involves: C57BL/6 Hand2os1em3Tshu/Hand2os1+Not Specified
E10.5 E10.5 TS17: heart Present Not Specified; total RNA involves: C57BL/6 Hand2os1em3Tshu/Hand2os1+Not Specified
E11.5 E11.5 TS19: heart Present Not Specified; total RNA involves: C57BL/6 Hand2os1em3Tshu/Hand2os1+Not Specified
E16.5 E16.5 TS24: heart Present Not Specified; total RNA involves: C57BL/6 Hand2os1em3Tshu/Hand2os1+Not Specified
E9.5 E9.5 TS15: heart Present (a) Not Specified; total RNA involves: C57BL/6 Hand2os1em3Tshu/Hand2os1em3TshuNot Specified
E10.5 E10.5 TS17: heart Present (a) Not Specified; total RNA involves: C57BL/6 Hand2os1em3Tshu/Hand2os1em3TshuNot Specified
E11.5 E11.5 TS19: heart Present (a) Not Specified; total RNA involves: C57BL/6 Hand2os1em3Tshu/Hand2os1em3TshuNot Specified
E16.5 E16.5 TS24: heart Present (a) Not Specified; total RNA involves: C57BL/6 Hand2os1em3Tshu/Hand2os1em3TshuNot Specified
Notes:
(a) There is a one- to twofold reduction in expression in this mutant compared to controls.

Contributing Projects:
Mouse Genome Database (MGD), Gene Expression Database (GXD), Mouse Models of Human Cancer database (MMHCdb) (formerly Mouse Tumor Biology (MTB)), Gene Ontology (GO)
Citing These Resources
Funding Information
Warranty Disclaimer, Privacy Notice, Licensing, & Copyright
Send questions and comments to User Support.
last database update
12/30/2025
MGI 6.24
The Jackson Laboratory