About   Help   FAQ
Gene Expression Data
Assay Details
Assay
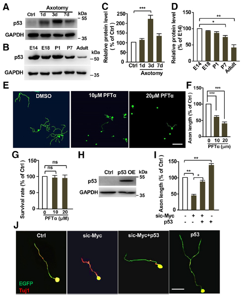
Reference: J:281340 Ma JJ, et al., Telomerase Reverse Transcriptase and p53 Regulate Mammalian Peripheral Nervous System and CNS Axon Regeneration Downstream of c-Myc. J Neurosci. 2019 Nov 13;39(46):9107-9118
Assay type: Western blot
MGI Accession ID: MGI:6382888
Gene symbol: Trp53
Gene name: transformation related protein 53
Antibody: anti-p53
Detection system: Secondary antibody coupled to horseradish peroxidase
Assay notes: Quantification of expression levels are reported in Fig. 7D.
Results
Image: 7B ©

 Sample Information Bands Other Sample Information
Lane AgeStructure Size Not Specified (b) Genetic BackgroundMutant Allele(s)Sex
E14 E14.0 (a) TS22: dorsal root ganglion Present Not Specified Not Specified
E18 E18.0 (a) TS26: dorsal root ganglion Present Not Specified Not Specified
P1 P1 TS27: dorsal root ganglion Present Not Specified Not Specified
P7 P7 TS28: dorsal root ganglion Present Not Specified Not Specified
Adult P adult TS28: dorsal root ganglion Present Not Specified Not Specified
Notes:
(a) Age of embryo at noon of plug day not specified in reference.
(b) Expression levels gradually decrease during development and maturation.

Contributing Projects:
Mouse Genome Database (MGD), Gene Expression Database (GXD), Mouse Models of Human Cancer database (MMHCdb) (formerly Mouse Tumor Biology (MTB)), Gene Ontology (GO)
Citing These Resources
Funding Information
Warranty Disclaimer, Privacy Notice, Licensing, & Copyright
Send questions and comments to User Support.
last database update
01/28/2026
MGI 6.24
The Jackson Laboratory