About   Help   FAQ
Gene Expression Data
Assay Details
Assay
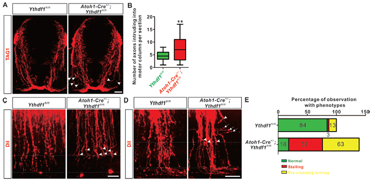
Reference: J:276416 Zhuang M, et al., The m6A reader YTHDF1 regulates axon guidance through translational control of Robo3.1 expression. Nucleic Acids Res. 2019 May 21;47(9):4765-4777
Assay type: Immunohistochemistry
MGI Accession ID: MGI:6361535
Gene symbol: Cntn2
Gene name: contactin 2
Antibody: anti-TAG1
Detection system: Secondary antibody coupled to Alexa Fluor 555
Assay notes: Data was quantified in the Figure 6B.
Results
Specimen 6A fl/fl: embryonic day 11.5; Ythdf1tm1.1Sjj/Ythdf1tm1.1Sjj (more )
Structure Level Pattern Image Note
TS19: future spinal cord Present Regionally restricted 6A left Expressed in the commissural axons.

Specimen 6A cKO: embryonic day 11.5; Tg(Atoh1-cre)1Bfri/0, Ythdf1tm1.1Sjj/Ythdf1tm1.1Sjj (more )
Note: Conditional mutant.
Structure Level Pattern Image Note
TS19: future spinal cord Present Regionally restricted 6A right Significantly more misprojecting axons into motor columns, compared with their littermate controls.


Contributing Projects:
Mouse Genome Database (MGD), Gene Expression Database (GXD), Mouse Models of Human Cancer database (MMHCdb) (formerly Mouse Tumor Biology (MTB)), Gene Ontology (GO)
Citing These Resources
Funding Information
Warranty Disclaimer, Privacy Notice, Licensing, & Copyright
Send questions and comments to User Support.
last database update
01/28/2026
MGI 6.24
The Jackson Laboratory