About   Help   FAQ
Gene Expression Data
Assay Details
Assay
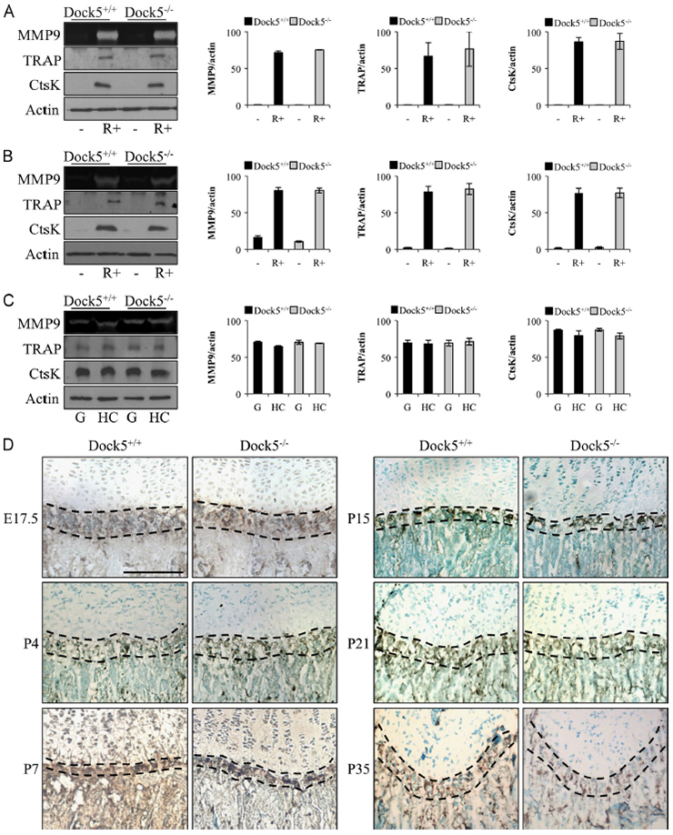
Reference: J:215311 Touaitahuata H, et al., The mineral dissolution function of osteoclasts is dispensable for hypertrophic cartilage degradation during long bone development and growth. Dev Biol. 2014 Sep 1;393(1):57-70
Assay type: Immunohistochemistry
MGI Accession ID: MGI:6303943
Gene symbol: Mmp9
Gene name: matrix metallopeptidase 9
Results
Specimen 9D E17.5 Dock5+/+: embryonic day 17.5 (more )
Structure Level Pattern Image Note
TS25: femur Present Regionally restricted 9D E17.5 Dock5+/+

Specimen 9D E17.5 Dock5-/-: embryonic day 17.5; Dock5Gt(AN0268)Wtsi/Dock5Gt(AN0268)Wtsi (more )
Structure Level Pattern Image Note
TS25: femur Present Regionally restricted 9D E17.5 Dock5-/- Authors report identical expression in osteoclasts and non-osteoclastic cells in wild type and mutant mice.

Specimen 9D P4 Dock5+/+: postnatal day 4 (more )
Structure Level Pattern Image Note
TS28: femur Present Regionally restricted 9D P4 Dock5+/+

Specimen 9D P4 Dock5-/-: postnatal day 4; Dock5Gt(AN0268)Wtsi/Dock5Gt(AN0268)Wtsi (more )
Structure Level Pattern Image Note
TS28: femur Present Regionally restricted 9D P4 Dock5-/- Authors report identical expression in osteoclasts and non-osteoclastic cells in wild type and mutant mice.

Specimen 9D P7 Dock5+/+: postnatal day 7 (more )
Structure Level Pattern Image Note
TS28: femur Present Regionally restricted 9D P7 Dock5+/+

Specimen 9D P7 Dock5-/-: postnatal day 7; Dock5Gt(AN0268)Wtsi/Dock5Gt(AN0268)Wtsi (more )
Structure Level Pattern Image Note
TS28: femur Present Regionally restricted 9D P7 Dock5-/- Authors report identical expression in osteoclasts and non-osteoclastic cells in wild type and mutant mice.

Specimen 9D P15 Dock5+/+: postnatal day 15 (more )
Structure Level Pattern Image Note
TS28: femur Present Regionally restricted 9D P15 Dock5+/+

Specimen 9D P15 Dock5-/-: postnatal day 15; Dock5Gt(AN0268)Wtsi/Dock5Gt(AN0268)Wtsi (more )
Structure Level Pattern Image Note
TS28: femur Present Regionally restricted 9D P15 Dock5-/- Authors report identical expression in osteoclasts and non-osteoclastic cells in wild type and mutant mice.

Specimen 9D P21 Dock5+/+: postnatal day 21 (more )
Structure Level Pattern Image Note
TS28: femur Present Regionally restricted 9D P21 Dock5+/+

Specimen 9D P21 Dock5-/-: postnatal day 21; Dock5Gt(AN0268)Wtsi/Dock5Gt(AN0268)Wtsi (more )
Structure Level Pattern Image Note
TS28: femur Present Regionally restricted 9D P21 Dock5-/- Authors report identical expression in osteoclasts and non-osteoclastic cells in wild type and mutant mice.

Specimen 9D P35 Dock5+/+: postnatal day 35 (more )
Structure Level Pattern Image Note
TS28: femur Present Regionally restricted 9D P35 Dock5+/+

Specimen 9D P35 Dock5-/-: postnatal day 35; Dock5Gt(AN0268)Wtsi/Dock5Gt(AN0268)Wtsi (more )
Structure Level Pattern Image Note
TS28: femur Present Regionally restricted 9D P35 Dock5-/- Authors report identical expression in osteoclasts and non-osteoclastic cells in wild type and mutant mice.


Contributing Projects:
Mouse Genome Database (MGD), Gene Expression Database (GXD), Mouse Models of Human Cancer database (MMHCdb) (formerly Mouse Tumor Biology (MTB)), Gene Ontology (GO)
Citing These Resources
Funding Information
Warranty Disclaimer, Privacy Notice, Licensing, & Copyright
Send questions and comments to User Support.
last database update
01/20/2026
MGI 6.24
The Jackson Laboratory