About   Help   FAQ
Gene Expression Data
Assay Details
Assay
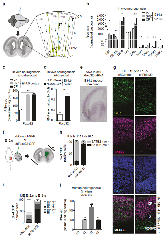
Reference: J:256220 Sahu SK, et al., FBXO32 promotes microenvironment underlying epithelial-mesenchymal transition via CtBP1 during tumour metastasis and brain development. Nat Commun. 2017 Nov 15;8(1):1523
Assay type: RNA in situ
MGI Accession ID: MGI:6209451
Gene symbol: Fbxo32
Gene name: F-box protein 32
Probe: IMAGE clone 333866
Probe preparation: Antisense RNA
Assay notes: GenePaint specimen (set ID: ES225).
Results
Specimen 5e: embryonic day 14.5 (more )
Structure Level Pattern Image Note
TS22: cerebral cortex Present 5e


Contributing Projects:
Mouse Genome Database (MGD), Gene Expression Database (GXD), Mouse Models of Human Cancer database (MMHCdb) (formerly Mouse Tumor Biology (MTB)), Gene Ontology (GO)
Citing These Resources
Funding Information
Warranty Disclaimer, Privacy Notice, Licensing, & Copyright
Send questions and comments to User Support.
last database update
01/20/2026
MGI 6.24
The Jackson Laboratory