About   Help   FAQ
Gene Expression Data
Assay Details
Assay
Reference: J:196288 Nechiporuk T, et al., Dlg5 maintains apical aPKC and regulates progenitor differentiation during lung morphogenesis. Dev Biol. 2013 May 15;377(2):375-84
Assay type: Immunohistochemistry
MGI Accession ID: MGI:6202998
Gene symbol: Cdh1
Gene name: cadherin 1
Antibody: Anti-E-cadherin
Detection system: Secondary antibody coupled to Texas Red
Results
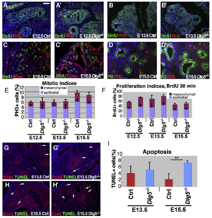
Specimen 3C: embryonic day 15.5 (more )
Note: Double labeled: red - Cdh1; green - BrdU.
Structure Level Pattern Image Note
TS23: lung epithelium Present 3C

Specimen 3C': embryonic day 15.5; Dlg5tm1Vv/Dlg5tm1Vv (more )
Note: Double labeled: red - Cdh1; green - BrdU.
Structure Level Pattern Image Note
TS23: lung epithelium Present 3C'

Specimen 3G: embryonic day 13.5 (more )
Note: Double labeled: red - Cdh1; green - TUNEL.
Structure Level Pattern Image Note
TS21: lung epithelium Present 3G

Specimen 3G': embryonic day 13.5; Dlg5tm1Vv/Dlg5tm1Vv (more )
Note: Double labeled: red - Cdh1; green - TUNEL.
Structure Level Pattern Image Note
TS21: lung epithelium Present 3G'

Specimen 3H: embryonic day 15.5 (more )
Note: Double labeled: red - Cdh1; green - TUNEL.
Structure Level Pattern Image Note
TS23: lung epithelium Present 3H

Specimen 3H': embryonic day 15.5; Dlg5tm1Vv/Dlg5tm1Vv (more )
Note: Double labeled: red - Cdh1; green - TUNEL.
Structure Level Pattern Image Note
TS23: lung epithelium Present 3H'

Specimen S4A: embryonic day 15.5 (more )
Note: Double labeled: red - Cdh1; green - Acta2 (assay MGI:6203575).
Structure Level Pattern Image Note
TS23: lung epithelium Present S4A

Specimen S4A': embryonic day 15.5; Dlg5tm1Vv/Dlg5tm1Vv (more )
Note: Double labeled: red - Cdh1; green - Acta2 (assay MGI:6203575).
Structure Level Pattern Image Note
TS23: lung epithelium Present S4A'


Contributing Projects:
Mouse Genome Database (MGD), Gene Expression Database (GXD), Mouse Models of Human Cancer database (MMHCdb) (formerly Mouse Tumor Biology (MTB)), Gene Ontology (GO)
Citing These Resources
Funding Information
Warranty Disclaimer, Privacy Notice, Licensing, & Copyright
Send questions and comments to User Support.
last database update
12/30/2025
MGI 6.24
The Jackson Laboratory