About   Help   FAQ
Gene Expression Data
Assay Details
Assay
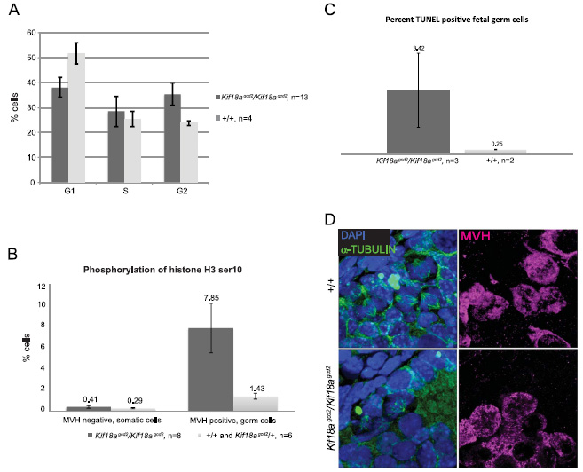
Reference: J:222418 Czechanski A, et al., Kif18a is specifically required for mitotic progression during germ line development. Dev Biol. 2015 Jun 15;402(2):253-62
Assay type: Immunohistochemistry
MGI Accession ID: MGI:6110877
Gene symbol: Ddx4
Gene name: DEAD box helicase 4
Results
Specimen 7D +/+: postnatal day 6-8 (more )
Structure Level Pattern Image Note
TS28: testis Present 7D MVH +/+

Specimen 7D gcd2/gcd2: postnatal day 6-8; Kif18agcd2/Kif18agcd2 (more )
Structure Level Pattern Image Note
TS28: testis Present Regionally restricted 7D MVH gcd2/gcd2 Authors report mitotically dividing spermatogonial cells from pre-pubertal, mutant testes had poor spindle organization and showed defects in mitotic chromosome alignment.


Contributing Projects:
Mouse Genome Database (MGD), Gene Expression Database (GXD), Mouse Models of Human Cancer database (MMHCdb) (formerly Mouse Tumor Biology (MTB)), Gene Ontology (GO)
Citing These Resources
Funding Information
Warranty Disclaimer, Privacy Notice, Licensing, & Copyright
Send questions and comments to User Support.
last database update
01/28/2026
MGI 6.24
The Jackson Laboratory