About   Help   FAQ
Gene Expression Data
Assay Details
Assay
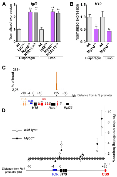
Reference: J:194471 Borensztein M, et al., Myod and H19-Igf2 locus interactions are required for diaphragm formation in the mouse. Development. 2013 Mar;140(6):1231-9
Assay type: RT-PCR
MGI Accession ID: MGI:5898569
Gene symbol: Igf2
Gene name: insulin-like growth factor 2
Results
Image: 4A ©

 Sample Information Bands Other Sample Information
Lane AgeStructure Size Not Specified Amount Genetic BackgroundMutant Allele(s)Sex
Diaphragm wt E18.5 TS26: diaphragm Present 0.01 µg; total RNA Not Specified Not Specified
Diaphragm Igf2+/- E18.5 TS26: diaphragm Ambiguous 0.01 µg; total RNA involves: 129 * 129S/SvEv Igf2tm1Rob/Igf2+Not Specified
Diaphragm Myod-/- E18.5 TS26: diaphragm Present (a) 0.01 µg; total RNA involves: 129S4/SvJae * C57BL/6 * CBA Myod1tm1Jae/Myod1tm1JaeNot Specified
Diaphragm H19d13-/+ E18.5 TS26: diaphragm Present (b) 0.01 µg; total RNA involves: 129S/SvEv * C57BL/6 H19tm1Tilg/H19+Not Specified
Limb wt E18.5 TS26: limb muscle Present 0.01 µg; total RNA Not Specified Not Specified
Limb Igf2+/- E18.5 TS26: limb muscle Ambiguous 0.01 µg; total RNA involves: 129 * 129S/SvEv Igf2tm1Rob/Igf2+Not Specified
Limb Myod-/- E18.5 TS26: limb muscle Present (a) 0.01 µg; total RNA involves: 129S4/SvJae * C57BL/6 * CBA Myod1tm1Jae/Myod1tm1JaeNot Specified
Limb H19d13-/+ E18.5 TS26: limb muscle Present (b) 0.01 µg; total RNA involves: 129S/SvEv * C57BL/6 H19tm1Tilg/H19+Not Specified
Notes:
(a) Significantly increased expression (2.5-fold) compared with wild-type.
(b) Increased expression (2-fold) compared with wild-type.

Contributing Projects:
Mouse Genome Database (MGD), Gene Expression Database (GXD), Mouse Models of Human Cancer database (MMHCdb) (formerly Mouse Tumor Biology (MTB)), Gene Ontology (GO)
Citing These Resources
Funding Information
Warranty Disclaimer, Privacy Notice, Licensing, & Copyright
Send questions and comments to User Support.
last database update
12/30/2025
MGI 6.24
The Jackson Laboratory