About   Help   FAQ
Gene Expression Data
Assay Details
Assay
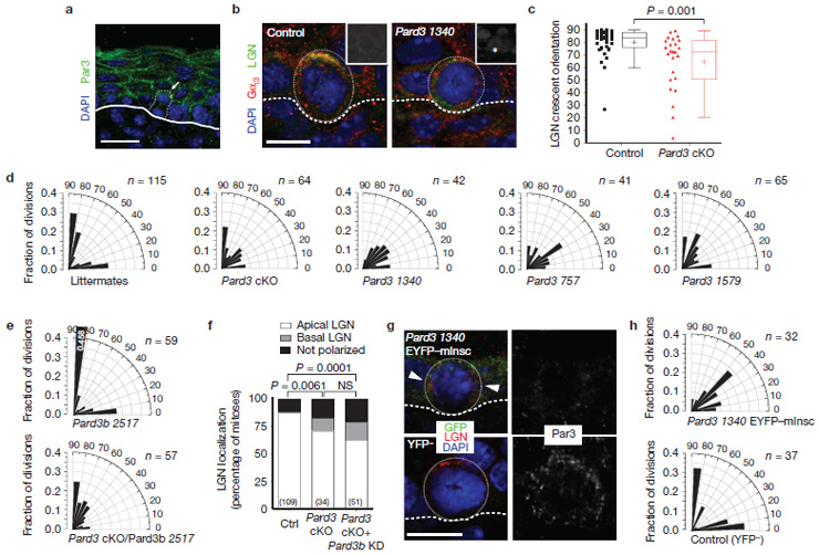
Reference: J:219386 Williams SE, et al., Par3-mInsc and Galphai3 cooperate to promote oriented epidermal cell divisions through LGN. Nat Cell Biol. 2014 Aug;16(8):758-69
Assay type: Immunohistochemistry
MGI Accession ID: MGI:5787569
Gene symbol: Pard3
Gene name: par-3 family cell polarity regulator
Antibody: anti-Par3
Results
Specimen 5a: embryonic day 17.5 (more )
Structure Level Pattern Image Note
TS25: epidermis Present 5a Apically enriched expression in basal epidermal cells.


Contributing Projects:
Mouse Genome Database (MGD), Gene Expression Database (GXD), Mouse Models of Human Cancer database (MMHCdb) (formerly Mouse Tumor Biology (MTB)), Gene Ontology (GO)
Citing These Resources
Funding Information
Warranty Disclaimer, Privacy Notice, Licensing, & Copyright
Send questions and comments to User Support.
last database update
12/30/2025
MGI 6.24
The Jackson Laboratory