About   Help   FAQ
Gene Expression Data
Assay Details
Assay
Reference: J:194321 Nott A, et al., S-nitrosylation of HDAC2 regulates the expression of the chromatin-remodeling factor Brm during radial neuron migration. Proc Natl Acad Sci U S A. 2013 Feb 19;110(8):3113-8
Assay type: Immunohistochemistry
MGI Accession ID: MGI:5762608
Gene symbol: Hdac2
Gene name: histone deacetylase 2
Antibody: HDAC2 Antibody (H-54): sc-7899
Detection system: Secondary antibody coupled to Alexa Fluor
Results
Specimen 1A: embryonic day 15.5 (more )
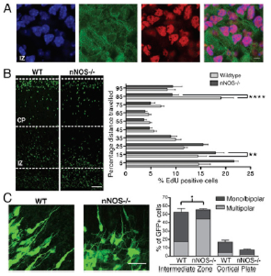
Note: Double labeled: red - Hdac2; green - Nos1 (assay MGI:5762594).
Structure Level Pattern Image Note
TS23: cerebral cortex intermediate zone Present 1A right , 1A center Expressed in the nucleus.

Specimen S1a E12.5: embryonic day 12.5 (more )
Note: Double labeled: red - Hdac2; green - Nos1 (assay MGI:5762594).
Structure Level Pattern Image Note
TS20: cerebral cortex Trace S1a E12.5 HDAC2 , S1a E12.5 Merge Little expression.

Specimen S1a E15.5: embryonic day 15.5 (more )
Note: Double labeled: red - Hdac2; green - Nos1 (assay MGI:5762594).
Structure Level Pattern Image Note
TS23: cerebral cortex intermediate zone Present S1a E15.5 Merge , S1a E15.5 HDAC2
TS23: cortical plate Present S1a E15.5 Merge , S1a E15.5 HDAC2

Specimen S1a E18.5: embryonic day 18.5 (more )
Note: Double labeled: red - Hdac2; green - Nos1 (assay MGI:5762594).
Structure Level Pattern Image Note
TS26: cerebral cortex Present S1a E18.5 HDAC2 , S1a E18.5 Merge

Specimen S1b WT: embryonic day 18.5 (more )
Note: Double labeled: red - Hdac2; green - Nos1 (assay MGI:5762594).
Structure Level Pattern Image Note
TS26: cerebral cortex Present S1b left

Specimen S1b nNOS-/-: embryonic day 18.5; Nos1tm1Plh/Nos1tm1Plh (more )
Note: Double labeled: red - Hdac2; green - Nos1 (assay MGI:5762594).
Structure Level Pattern Image Note
TS26: cerebral cortex Present S1b right


Contributing Projects:
Mouse Genome Database (MGD), Gene Expression Database (GXD), Mouse Models of Human Cancer database (MMHCdb) (formerly Mouse Tumor Biology (MTB)), Gene Ontology (GO)
Citing These Resources
Funding Information
Warranty Disclaimer, Privacy Notice, Licensing, & Copyright
Send questions and comments to User Support.
last database update
12/30/2025
MGI 6.24
The Jackson Laboratory