About   Help   FAQ
Gene Expression Data
Assay Details
Assay
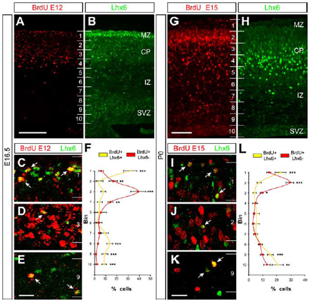
Reference: J:110037 Pla R, et al., Layer acquisition by cortical GABAergic interneurons is independent of Reelin signaling. J Neurosci. 2006 Jun 28;26(26):6924-34
Assay type: Immunohistochemistry
MGI Accession ID: MGI:5756001
Gene symbol: Lhx6
Gene name: LIM homeobox protein 6
Antibody: anti-Lhx6
Detection system: Secondary antibody coupled to Alexa Fluor 488
Results
Specimen 7B: embryonic day 16.5 (more )
Structure Level Pattern Image Note
TS24: cerebral cortex marginal layer Present 7B
TS24: cerebral cortex subventricular zone Present 7B
TS24: cortical plate Present 7B

Specimen 7C: embryonic day 16.5 (more )
Note: Double labeled with BrdU (red).
Structure Level Pattern Image Note
TS24: cerebral cortex marginal layer Present 7C Where the large majority of BrdU+/Lhx6+ cells were.

Specimen 7D: embryonic day 16.5 (more )
Note: Double labeled with BrdU (red).
Structure Level Pattern Image Note
TS24: cortical plate Present 7D Only a small fraction of BrdU+/Lhx6+ cells were located here.

Specimen 7E: embryonic day 16.5 (more )
Note: Double labeled with BrdU (red).
Structure Level Pattern Image Note
TS24: cerebral cortex subventricular zone Present 7E Where the large majority of BrdU+/Lhx6+ cells were.

Specimen 7H: postnatal day 0 (more )
Structure Level Pattern Image Note
TS27: cerebral cortex intermediate zone Present 7H
TS27: cerebral cortex marginal zone Present 7H
TS27: cerebral cortex subventricular zone Present 7H
TS27: cortical plate Strong Regionally restricted 7H Expressed predominately in the bottom portion.

Specimen 7I: postnatal day 0 (more )
Note: Double labeled with BrdU (red).
Structure Level Pattern Image Note
TS27: cerebral cortex marginal zone Present 7I Where the large majority of BrdU+/Lhx6+ cells were.

Specimen 7J: postnatal day 0 (more )
Note: Double labeled with BrdU (red).
Structure Level Pattern Image Note
TS27: cortical plate Present 7J Only a small fraction of BrdU+/Lhx6+ cells were located here.

Specimen 7K: postnatal day 0 (more )
Note: Double labeled with BrdU (red).
Structure Level Pattern Image Note
TS27: cerebral cortex subventricular zone Present 7K Where the large majority of BrdU+/Lhx6+ cells were.


Contributing Projects:
Mouse Genome Database (MGD), Gene Expression Database (GXD), Mouse Models of Human Cancer database (MMHCdb) (formerly Mouse Tumor Biology (MTB)), Gene Ontology (GO)
Citing These Resources
Funding Information
Warranty Disclaimer, Privacy Notice, Licensing, & Copyright
Send questions and comments to User Support.
last database update
12/30/2025
MGI 6.24
The Jackson Laboratory