About   Help   FAQ
Gene Expression Data
Assay Details
Assay
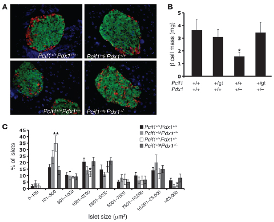
Reference: J:165268 Claiborn KC, et al., Pcif1 modulates Pdx1 protein stability and pancreatic beta cell function and survival in mice. J Clin Invest. 2010 Oct 1;120(10):3713-21
Assay type: Immunohistochemistry
MGI Accession ID: MGI:5699181
Gene symbol: Gcg
Gene name: glucagon
Antibody: anti-Glucagon
Results
Specimen 4A Pcif1+/+;Pdx1+/+: postnatal adult (more )
Note: Also stained for Ins1 (assay MGI:5699173) and Ins2 (assay MGI:5699180).
Structure Level Pattern Image Note
TS28: islets of Langerhans Present 4A Pcif+/+;Pdx1+/+ Expression is in alpha cells.

Specimen 4A Pcif1+/gt;Pdx1+/+: postnatal adult; SpopGt(BGB118)Byg/Spop+ (more )
Note: Also stained for Ins1 (assay MGI:5699173) and Ins2 (assay MGI:5699180).
Structure Level Pattern Image Note
TS28: islets of Langerhans Present 4A Pcif+/gt;Pdx1+/+

Specimen 4A Pcif1+/+;Pdx1+/-: postnatal adult; Pdx1tm1Cvw/Pdx1+ (more )
Note: Also stained for Ins1 (assay MGI:5699173) and Ins2 (assay MGI:5699180).
Structure Level Pattern Image Note
TS28: islets of Langerhans Present 4A Pcif+/+;Pdx1+/- Expression is in alpha cells scattered throughout the core.

Specimen 4A Pcif1+/gt;Pdx1+/-: postnatal adult; Pdx1tm1Cvw/Pdx1+, SpopGt(BGB118)Byg/Spop+ (more )
Note: Also stained for Ins1 (assay MGI:5699173) and Ins2 (assay MGI:5699180).
Structure Level Pattern Image Note
TS28: islets of Langerhans Present 4A Pcif+/gt;Pdx1+/- Expression is in alpha cells scattered throughout the core.


Contributing Projects:
Mouse Genome Database (MGD), Gene Expression Database (GXD), Mouse Models of Human Cancer database (MMHCdb) (formerly Mouse Tumor Biology (MTB)), Gene Ontology (GO)
Citing These Resources
Funding Information
Warranty Disclaimer, Privacy Notice, Licensing, & Copyright
Send questions and comments to User Support.
last database update
01/20/2026
MGI 6.24
The Jackson Laboratory