About   Help   FAQ
Gene Expression Data
Assay Details
Assay
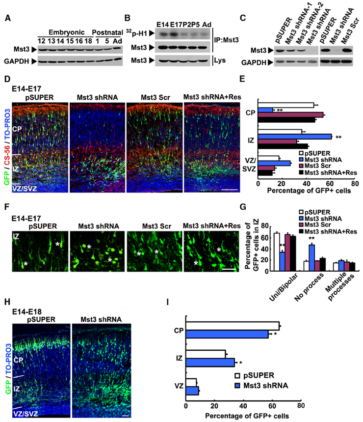
Reference: J:211336 Tang J, et al., Cdk5-dependent Mst3 phosphorylation and activity regulate neuronal migration through RhoA inhibition. J Neurosci. 2014 May 28;34(22):7425-36
Assay type: Western blot
MGI Accession ID: MGI:5615498
Gene symbol: Stk24
Gene name: serine/threonine kinase 24
Results
Image: 1A Mst3 ©

 Sample Information Bands Other Sample Information
Lane AgeStructure Size Not Specified Genetic BackgroundMutant Allele(s)Sex
Embryonic 12 E12.0 (a) TS20: brain Present Not Specified Not Specified
Embryonic 13 E13.0 (a) TS21: brain Present Not Specified Not Specified
Embryonic 14 E14.0 (a) TS22: brain Present Not Specified Not Specified
Embryonic 15 E15.0 (a) TS23: brain Present Not Specified Not Specified
Embryonic 16 E16.0 (a) TS24: brain Present Not Specified Not Specified
Embryonic 18 E18.0 (a) TS26: brain Present Not Specified Not Specified
Postnatal 1 P1 TS27: brain Present Not Specified Not Specified
Postnatal 5 P5 TS28: brain Present Not Specified Not Specified
Postnatal Ad P adult TS28: brain Present Not Specified Not Specified
Notes:
(a) Age of embryo at noon of plug day not specified in reference.

Contributing Projects:
Mouse Genome Database (MGD), Gene Expression Database (GXD), Mouse Models of Human Cancer database (MMHCdb) (formerly Mouse Tumor Biology (MTB)), Gene Ontology (GO)
Citing These Resources
Funding Information
Warranty Disclaimer, Privacy Notice, Licensing, & Copyright
Send questions and comments to User Support.
last database update
12/30/2025
MGI 6.24
The Jackson Laboratory