Gene Expression Data
Assay Details
|
Assay
|
|
Reference:
|
J:171616
Moldrich RX, et al., Fgfr3 regulates development of the caudal telencephalon. Dev Dyn. 2011 Jun;240(6):1586-99
|
|
Assay type:
|
Immunohistochemistry
|
|
MGI Accession ID:
|
MGI:5582048
|
|
Gene symbol:
|
Tbr1
|
|
Gene name:
|
T-box brain transcription factor 1
|
|
Antibody:
|
anti-Tbr1
|
|
Detection system:
|
Secondary antibody coupled to Alexa Fluor 594
|
|
|
Results
|
Specimen
4J:
embryonic day 18.5
(more )
Specimen
4J:
(close )
|
Genetic Background:
|
Not Specified
|
|
Age:
|
embryonic day 18.5
|
|
Sex:
|
Not Specified
|
|
Type:
|
section
|
| Structure |
Level |
Pattern |
Image |
Note |
| TS26: piriform cortex |
Present |
|
4J
|
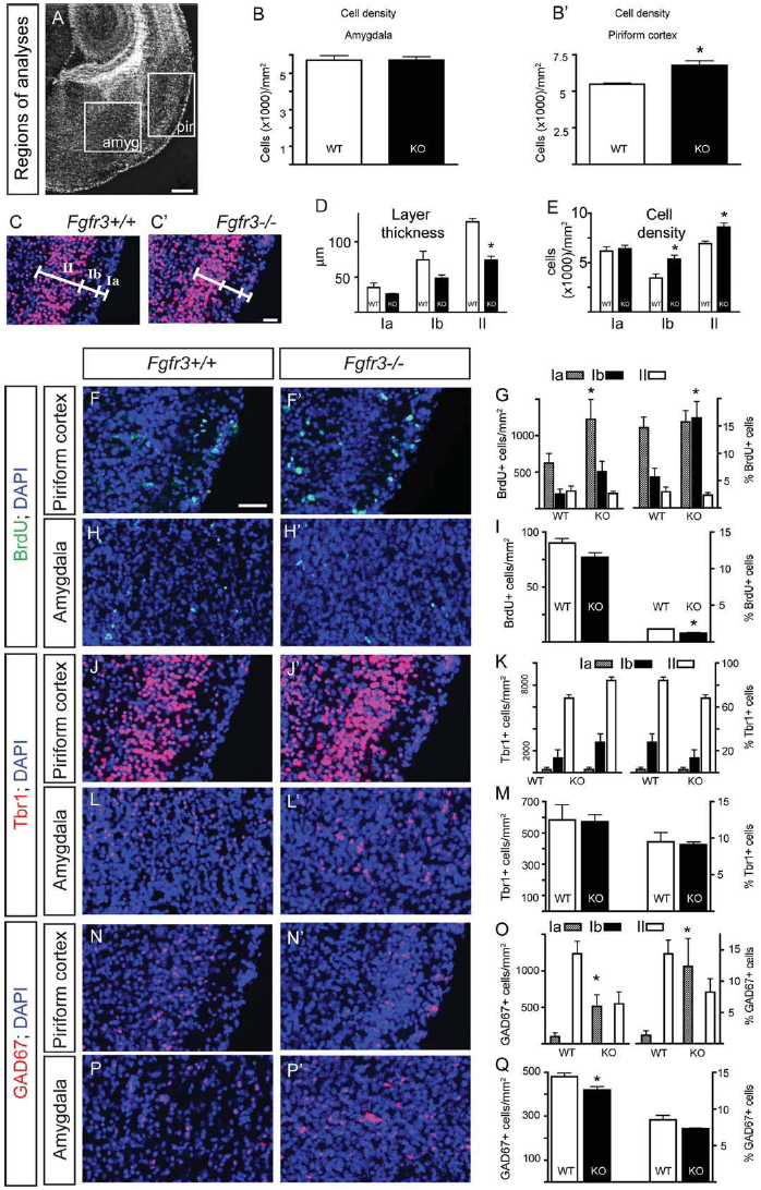
Expressed in developing and mature telencephalic excitatory neurons.
|
Specimen
4J':
(close )
|
Genetic Background:
|
involves: 129S6/SvEvTac * C57BL/6 * CD-1
|
|
Mutant Allele(s):
|
Fgfr3tm1Dor/Fgfr3tm1Dor
|
|
Age:
|
embryonic day 18.5
|
|
Sex:
|
Not Specified
|
|
Type:
|
section
|
| Structure |
Level |
Pattern |
Image |
Note |
| TS26: piriform cortex |
Present |
|
4J'
|
Expressed in developing and mature telencephalic excitatory neurons. A slight, but not statistically significant, decrease in the proportion of positive neurons, compared with wild-type.
|
Specimen
4L:
embryonic day 18.5
(more )
Specimen
4L:
(close )
|
Genetic Background:
|
Not Specified
|
|
Age:
|
embryonic day 18.5
|
|
Sex:
|
Not Specified
|
|
Type:
|
section
|
| Structure |
Level |
Pattern |
Image |
Note |
| TS26: amygdala |
Present |
|
4L
|
Expressed in developing and mature telencephalic excitatory neurons.
|
Specimen
4L':
(close )
|
Genetic Background:
|
involves: 129S6/SvEvTac * C57BL/6 * CD-1
|
|
Mutant Allele(s):
|
Fgfr3tm1Dor/Fgfr3tm1Dor
|
|
Age:
|
embryonic day 18.5
|
|
Sex:
|
Not Specified
|
|
Type:
|
section
|
| Structure |
Level |
Pattern |
Image |
Note |
| TS26: amygdala |
Present |
|
4L'
|
Expressed in developing and mature telencephalic excitatory neurons. A slight, but not statistically significant, decrease in the proportion of positive neurons, compared with wild-type.
|
|