About   Help   FAQ
Gene Expression Data
Assay Details
Assay
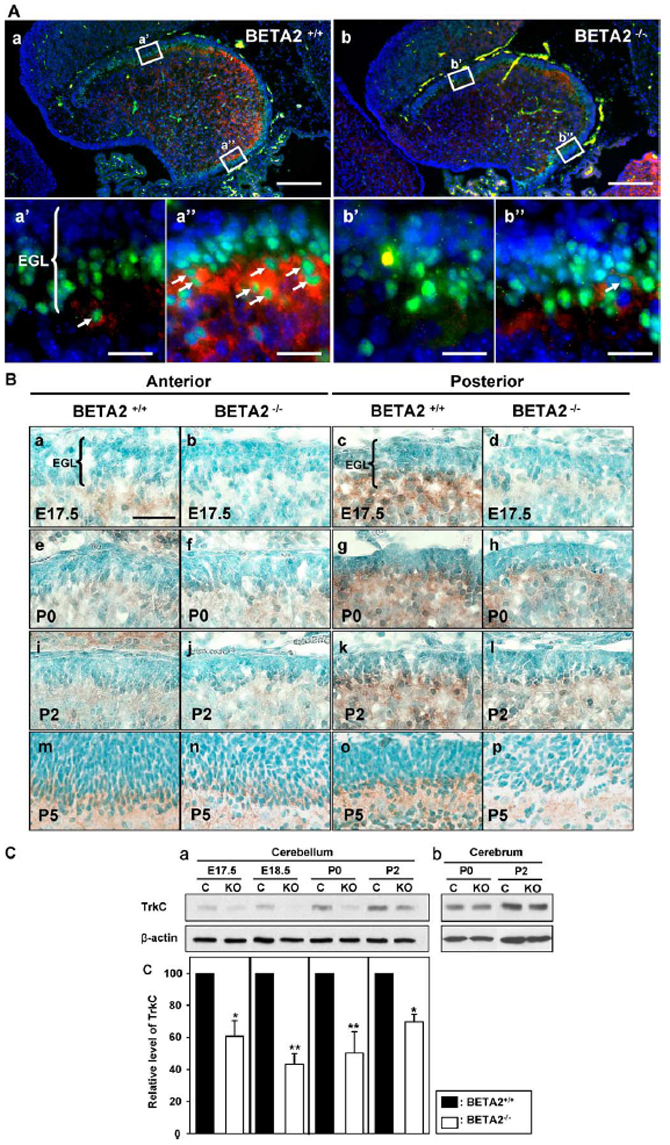
Reference: J:104896 Cho JH, et al., Preferential posterior cerebellum defect in BETA2/NeuroD1 knockout mice is the result of differential expression of BETA2/NeuroD1 along anterior-posterior axis. Dev Biol. 2006 Feb 1;290(1):125-38
Assay type: Immunohistochemistry
MGI Accession ID: MGI:5491702
Gene symbol: Ntrk3
Gene name: neurotrophic tyrosine kinase, receptor, type 3
Antibody: anti-TrkC
Detection system: Secondary antibody coupled to horseradish peroxidase
Results
Specimen not shown: embryonic day 16.5 (more )
Structure Level Pattern Image Note
TS24: cerebellum Present Regionally restricted Expression is in the posterior part.

Specimen 6Ba: embryonic day 17.5 (more )
Structure Level Pattern Image Note
TS25: cerebellum Moderate 6Ba Moderate expression in the anterior part.

Specimen 6Bb: embryonic day 17.5; Neurod1tm1Mjts/Neurod1tm1Mjts (more )
Structure Level Pattern Image Note
TS25: cerebellum Present Regionally restricted 6Bb

Specimen 6Bc: embryonic day 17.5 (more )
Structure Level Pattern Image Note
TS25: cerebellum Strong 6Bc Moderate expression in the anterior part, high expression posteriorly.

Specimen 6Bd: embryonic day 17.5; Neurod1tm1Mjts/Neurod1tm1Mjts (more )
Structure Level Pattern Image Note
TS25: cerebellum Weak 6Bd

Specimen 6Be: postnatal day 0 (more )
Structure Level Pattern Image Note
TS27: cerebellum external granule cell layer Moderate 6Be Moderate expression in the anterior part, high expression posteriorly.

Specimen 6Bf: postnatal day 0; Neurod1tm1Mjts/Neurod1tm1Mjts (more )
Structure Level Pattern Image Note
TS27: cerebellum external granule cell layer Present 6Bf

Specimen 6Bg: postnatal day 0 (more )
Structure Level Pattern Image Note
TS27: cerebellum external granule cell layer Strong 6Bg Moderate expression in the anterior part, high expression posteriorly.

Specimen 6Bh: postnatal day 0; Neurod1tm1Mjts/Neurod1tm1Mjts (more )
Structure Level Pattern Image Note
TS27: cerebellum external granule cell layer Weak 6Bh

Specimen 6Bi: postnatal day 2 (more )
Structure Level Pattern Image Note
TS27: cerebellum external granule cell layer Moderate 6Bi Moderate expression in the anterior part, high expression posteriorly.

Specimen 6Bj: postnatal day 2; Neurod1tm1Mjts/Neurod1tm1Mjts (more )
Structure Level Pattern Image Note
TS27: cerebellum external granule cell layer Present 6Bj

Specimen 6Bk: postnatal day 2 (more )
Structure Level Pattern Image Note
TS27: cerebellum external granule cell layer Strong 6Bk Moderate expression in the anterior part, high expression posteriorly.

Specimen 6Bl: postnatal day 2; Neurod1tm1Mjts/Neurod1tm1Mjts (more )
Structure Level Pattern Image Note
TS27: cerebellum external granule cell layer Weak 6Bl

Specimen 6Bm: postnatal day 5 (more )
Structure Level Pattern Image Note
TS28: cerebellum external granule cell layer Moderate 6Bm Moderate expression in the anterior part, high expression posteriorly.

Specimen 6Bn: postnatal day 5; Neurod1tm1Mjts/Neurod1tm1Mjts (more )
Structure Level Pattern Image Note
TS28: cerebellum external granule cell layer Present 6Bn

Specimen 6Bo: postnatal day 5 (more )
Structure Level Pattern Image Note
TS28: cerebellum external granule cell layer Strong 6Bo Moderate expression in the anterior part, high expression posteriorly.

Specimen 6Bp: postnatal day 5; Neurod1tm1Mjts/Neurod1tm1Mjts (more )
Structure Level Pattern Image Note
TS28: cerebellum external granule cell layer Weak 6Bp


Contributing Projects:
Mouse Genome Database (MGD), Gene Expression Database (GXD), Mouse Models of Human Cancer database (MMHCdb) (formerly Mouse Tumor Biology (MTB)), Gene Ontology (GO)
Citing These Resources
Funding Information
Warranty Disclaimer, Privacy Notice, Licensing, & Copyright
Send questions and comments to User Support.
last database update
12/30/2025
MGI 6.24
The Jackson Laboratory