Gene Expression Data
Assay Details
|
Assay
|
|
Reference:
|
J:104896
Cho JH, et al., Preferential posterior cerebellum defect in BETA2/NeuroD1 knockout mice is the result of differential expression of BETA2/NeuroD1 along anterior-posterior axis. Dev Biol. 2006 Feb 1;290(1):125-38
|
|
Assay type:
|
Immunohistochemistry
|
|
MGI Accession ID:
|
MGI:5491695
|
|
Gene symbol:
|
Casp3
|
|
Gene name:
|
caspase 3
|
|
|
Results
|
Specimen
5A:
embryonic day 17.5
(more )
Specimen
5A:
(close )
|
Genetic Background:
|
Not Specified
|
|
Age:
|
embryonic day 17.5
|
|
Sex:
|
Not Specified
|
|
Type:
|
section
|
|
Fixation:
|
Formalin
|
|
Embedding:
|
Cryosection
|
Specimen
5B:
(close )
|
Genetic Background:
|
involves: 129S7/SvEvBrd * 129X1/SvJ
|
|
Mutant Allele(s):
|
Neurod1tm1Mjts/Neurod1tm1Mjts
|
|
Age:
|
embryonic day 17.5
|
|
Sex:
|
Not Specified
|
|
Type:
|
section
|
|
Fixation:
|
Formalin
|
|
Embedding:
|
Cryosection
|
| Structure |
Level |
Pattern |
Image |
Note |
| TS25: cerebellum |
Present |
Regionally restricted |
5B
|
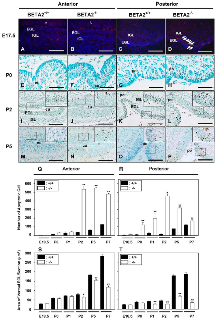
Expression is in the posterior cerebellum (shown is anterior) within the innermost layer of the external granule layer.
|
Specimen
5C:
embryonic day 17.5
(more )
Specimen
5C:
(close )
|
Genetic Background:
|
Not Specified
|
|
Age:
|
embryonic day 17.5
|
|
Sex:
|
Not Specified
|
|
Type:
|
section
|
|
Fixation:
|
Formalin
|
|
Embedding:
|
Cryosection
|
Specimen
5D:
(close )
|
Genetic Background:
|
involves: 129S7/SvEvBrd * 129X1/SvJ
|
|
Mutant Allele(s):
|
Neurod1tm1Mjts/Neurod1tm1Mjts
|
|
Age:
|
embryonic day 17.5
|
|
Sex:
|
Not Specified
|
|
Type:
|
section
|
|
Fixation:
|
Formalin
|
|
Embedding:
|
Cryosection
|
| Structure |
Level |
Pattern |
Image |
Note |
| TS25: cerebellum |
Present |
Regionally restricted |
5D
|
Expression is in the posterior cerebellum within the innermost layer of the external granule layer.
|
|