About   Help   FAQ
Gene Expression Data
Assay Details
Assay
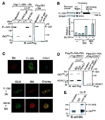
Reference: J:80205 Dai P, et al., Ski is involved in transcriptional regulation by the repressor and full-length forms of Gli3. Genes Dev. 2002 Nov 15;16(22):2843-8
Assay type: Western blot
MGI Accession ID: MGI:3624932
Gene symbol: Gli3
Gene name: GLI-Kruppel family member GLI3
Antibody: GLI-3 (N-19): sc-6155
Detection system: horseradish peroxidase
Results
Image: 2E ©

 Sample Information Bands Other Sample Information
Lane AgeStructure Size Not Specified Size Not Specified Genetic BackgroundMutant Allele(s)Sex Note
Western Control
IgG Control
Anti-Ski E11.5 (a) TS19: embryo Present Present Not Specified Not Specified Protein complexes were immuoprecipitated with anti-Ski antibodies prior to Western blotting.
Notes:
(a) Age of embryo at noon of plug day not specified in reference.

Contributing Projects:
Mouse Genome Database (MGD), Gene Expression Database (GXD), Mouse Models of Human Cancer database (MMHCdb) (formerly Mouse Tumor Biology (MTB)), Gene Ontology (GO)
Citing These Resources
Funding Information
Warranty Disclaimer, Privacy Notice, Licensing, & Copyright
Send questions and comments to User Support.
last database update
01/28/2026
MGI 6.24
The Jackson Laboratory