About   Help   FAQ
Gene Expression Data
Assay Details
Assay
Reference: J:79396 Shen Q, et al., Asymmetric Numb distribution is critical for asymmetric cell division of mouse cerebral cortical stem cells and neuroblasts. Development. 2002 Oct;129(20):4843-53
Assay type: Immunohistochemistry
MGI Accession ID: MGI:2676661
Gene symbol: Numb
Gene name: NUMB endocytic adaptor protein
Antibody: anti-Numb
Detection system: Secondary antibody coupled to Alexa Fluor 546
Results
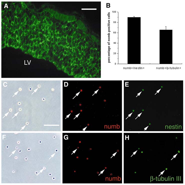
Specimen 1A: embryonic day 11.0 (more )
Structure Level Pattern Image Note
TS18: telencephalon Present Regionally restricted 1A Staining throughout cerebral cortex. Expression in most cells of cortical neuroepithelium. Some patches of more intense labeling.
TS18: telencephalon ventricular layer Present Regionally restricted 1A Strong staining at apical border of occasional ventricular zone cells.


Contributing Projects:
Mouse Genome Database (MGD), Gene Expression Database (GXD), Mouse Models of Human Cancer database (MMHCdb) (formerly Mouse Tumor Biology (MTB)), Gene Ontology (GO)
Citing These Resources
Funding Information
Warranty Disclaimer, Privacy Notice, Licensing, & Copyright
Send questions and comments to User Support.
last database update
12/30/2025
MGI 6.24
The Jackson Laboratory