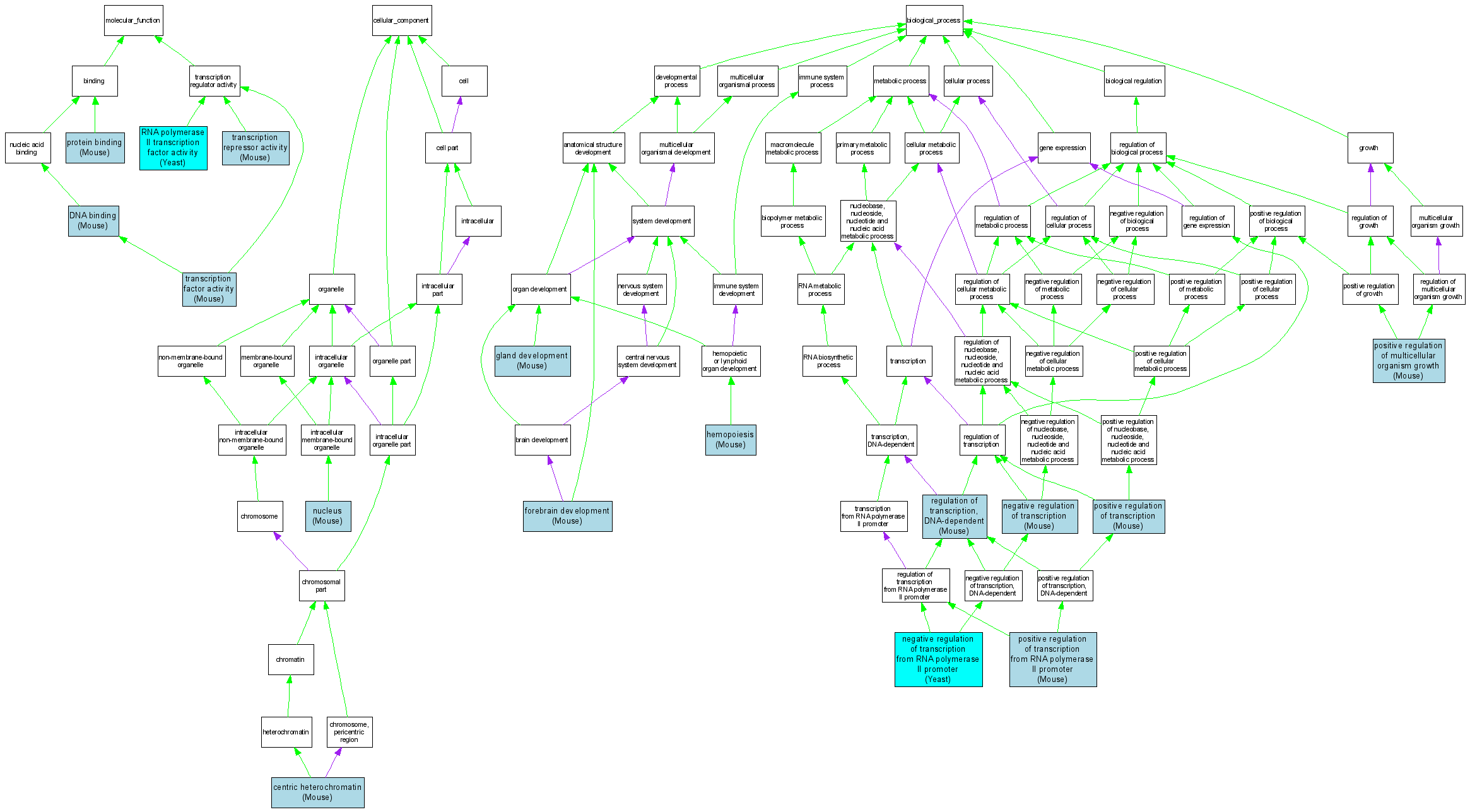
| Category | ID | Term | DB Object | Evidence | Organism | Reference |
| Molecular Function | GO:0003677 | DNA binding |
MGI:1342540 | IDA | Mouse | MGI:MGI:2157261|PMID:11805317 |
| Molecular Function | GO:0003677 | DNA binding |
MGI:1342540 | IDA | Mouse | MGI:MGI:69548|PMID:7969165 |
| Molecular Function | GO:0003677 | DNA binding |
MGI:1342540 | IDA | Mouse | MGI:MGI:3575374|PMID:15841184 |
| Molecular Function | GO:0005515 | protein binding |
MGI:1342540 | IPI | Mouse | MGI:MGI:1333986|PMID:10204490 |
| Molecular Function | GO:0005515 | protein binding |
MGI:1342540 | IPI | Mouse | MGI:MGI:3575864|PMID:15767674 |
| Molecular Function | GO:0003702 | RNA polymerase II transcription factor activity |
S000004794 | IDA | Yeast | SGD_REF:S000051858|PMID:1923755 |
| Molecular Function | GO:0003700 | transcription factor activity |
MGI:1342540 | IDA | Mouse | MGI:MGI:69548|PMID:7969165 |
| Molecular Function | GO:0016564 | transcription repressor activity |
MGI:1342540 | IDA | Mouse | MGI:MGI:3575864|PMID:15767674 |
| Cellular Component | GO:0005721 | centric heterochromatin |
MGI:1342540 | IDA | Mouse | MGI:MGI:3575864|PMID:15767674 |
| Cellular Component | GO:0005634 | nucleus |
MGI:1342540 | IDA | Mouse | MGI:MGI:69548|PMID:7969165 |
| Cellular Component | GO:0005634 | nucleus |
MGI:1342540 | IDA | Mouse | MGI:MGI:3617295|PMID:16467156 |
| Biological Process | GO:0030900 | forebrain development |
MGI:1342540 | IMP | Mouse | MGI:MGI:3575374|PMID:15841184 |
| Biological Process | GO:0030900 | forebrain development |
MGI:1342540 | IMP | Mouse | MGI:MGI:3617295|PMID:16467156 |
| Biological Process | GO:0048732 | gland development |
MGI:1342540 | IMP | Mouse | MGI:MGI:3617295|PMID:16467156 |
| Biological Process | GO:0030097 | hemopoiesis |
MGI:1342540 | IMP | Mouse | MGI:MGI:2157261|PMID:11805317 |
| Biological Process | GO:0016481 | negative regulation of transcription |
MGI:1342540 | IDA | Mouse | MGI:MGI:3575864|PMID:15767674 |
| Biological Process | GO:0000122 | negative regulation of transcription from RNA polymerase II promoter |
S000004794 | IDA | Yeast | SGD_REF:S000051858|PMID:1923755 |
| Biological Process | GO:0040018 | positive regulation of multicellular organism growth |
MGI:1342540 | IGI | Mouse | MGI:MGI:3617295|PMID:16467156 |
| Biological Process | GO:0040018 | positive regulation of multicellular organism growth |
MGI:1342540 | IMP | Mouse | MGI:MGI:3617295|PMID:16467156 |
| Biological Process | GO:0045941 | positive regulation of transcription |
MGI:1342540 | IDA | Mouse | MGI:MGI:69548|PMID:7969165 |
| Biological Process | GO:0045944 | positive regulation of transcription from RNA polymerase II promoter |
MGI:1342540 | IDA | Mouse | MGI:MGI:3575374|PMID:15841184 |
| Biological Process | GO:0045944 | positive regulation of transcription from RNA polymerase II promoter |
MGI:1342540 | IDA | Mouse | MGI:MGI:3617295|PMID:16467156 |
| Biological Process | GO:0006355 | regulation of transcription, DNA-dependent |
MGI:1342540 | IMP | Mouse | MGI:MGI:2157261|PMID:11805317 |