| Category | ID | Term | DB Object | Evidence | Organism | Reference |
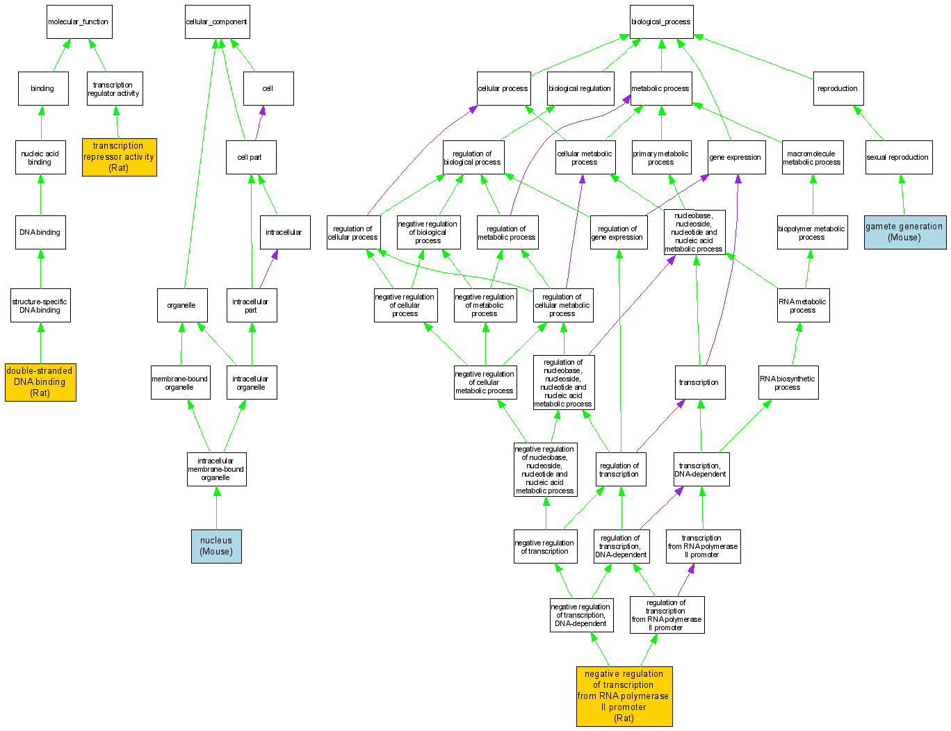
| Molecular Function | GO:0003690 | double-stranded DNA binding |
RGD:62063 | IPI | Rat | RGD:61784|PMID:8943318 |
| Molecular Function | GO:0016564 | transcription repressor activity |
RGD:62063 | IDA | Rat | RGD:61784|PMID:8943318 |
| Cellular Component | GO:0005634 | nucleus |
MGI:1332234 | IDA | Mouse | MGI:MGI:2449362|PMID:12524542 |
| Biological Process | GO:0007276 | gamete generation |
MGI:1332234 | IMP | Mouse | MGI:MGI:2449362|PMID:12524542 |
| Biological Process | GO:0000122 | negative regulation of transcription from RNA polymerase II promoter |
RGD:62063 | IDA | Rat | RGD:61784|PMID:8943318 |