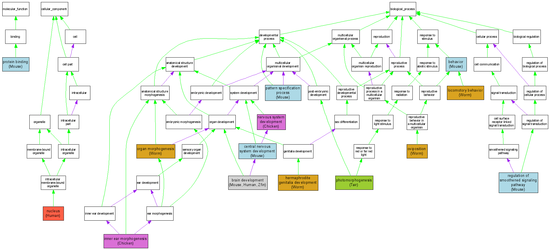
| Category | ID | Term | DB Object | Evidence | Organism | Reference |
| Molecular Function | GO:0005515 | protein binding |
MGI:106683 | IPI | Mouse | MGI:MGI:3688043|PMID:11238441 |
| Cellular Component | GO:0005634 | nucleus |
Q15915 | IDA | Human | PMID:8542595 |
| Biological Process | GO:0007610 | behavior |
MGI:106683 | IMP | Mouse | MGI:MGI:2156797|PMID:9412507 |
| Biological Process | GO:0007420 | brain development |
MGI:106683 | IDA | Mouse | MGI:MGI:78770|PMID:7931345 |
| Biological Process | GO:0007420 | brain development |
Q15915 | IDA | Human | PMID:8542595 |
| Biological Process | GO:0007420 | brain development |
ZDB-GENE-000208-4 | IEP | Zfin | ZFIN:ZDB-PUB-990105-8|PMID:9778500 |
| Biological Process | GO:0007417 | central nervous system development |
MGI:106683 | IMP | Mouse | MGI:MGI:2156797|PMID:9412507 |
| Biological Process | GO:0007417 | central nervous system development |
MGI:106683 | IGI | Mouse | MGI:MGI:2155552|PMID:11756505 |
| Biological Process | GO:0040035 | hermaphrodite genitalia development |
WBGene00004335 | IMP | Worm | WB:WBPaper00006395|PMID:14551910 |
| Biological Process | GO:0042472 | inner ear morphogenesis |
Q8JJC0 | IEP | Chicken | PMID:12666207 |
| Biological Process | GO:0007626 | locomotory behavior |
WBGene00004335 | IMP | Worm | WB:WBPaper00006395|PMID:14551910 |
| Biological Process | GO:0007399 | nervous system development |
Q8JJC0 | IEP | Chicken | PMID:12666207 |
| Biological Process | GO:0009887 | organ morphogenesis |
WBGene00004335 | IMP | Worm | WB:WBPaper00005355|PMID:12091304 |
| Biological Process | GO:0018991 | oviposition |
WBGene00004335 | IMP | Worm | WB:WBPaper00005355|PMID:12091304 |
| Biological Process | GO:0018991 | oviposition |
WBGene00004335 | IMP | Worm | WB:WBPaper00006395|PMID:14551910 |
| Biological Process | GO:0007389 | pattern specification process |
MGI:106683 | IDA | Mouse | MGI:MGI:85935|PMID:9070329 |
| Biological Process | GO:0009640 | photomorphogenesis |
gene:3353880 | IEP | Tair | TAIR:Publication:468|PMID:10794528 |
| Biological Process | GO:0008589 | regulation of smoothened signaling pathway |
MGI:106683 | IPI | Mouse | MGI:MGI:3688043|PMID:11238441 |