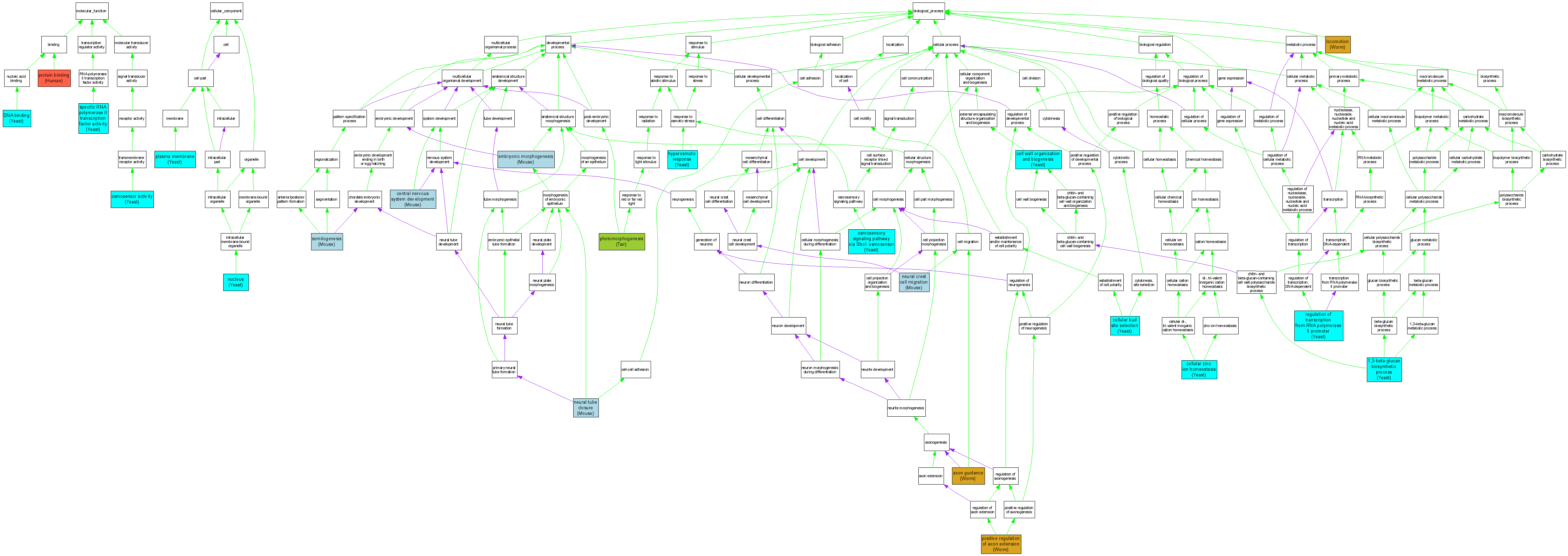
| Category | ID | Term | DB Object | Evidence | Organism | Reference |
| Molecular Function | GO:0003677 | DNA binding |
S000003592 | IDA | Yeast | SGD_REF:S000072515|PMID:12549926 |
| Molecular Function | GO:0005034 | osmosensor activity |
S000002828 | IGI | Yeast | SGD_REF:S000123317|PMID:17627274 |
| Molecular Function | GO:0005515 | protein binding |
O14893 | IPI | Human | PMID:11714716 |
| Molecular Function | GO:0003704 | specific RNA polymerase II transcription factor activity |
S000003592 | IMP | Yeast | SGD_REF:S000055420|PMID:9271382 |
| Cellular Component | GO:0005634 | nucleus |
S000003592 | IDA | Yeast | SGD_REF:S000041703|PMID:10899124 |
| Cellular Component | GO:0005886 | plasma membrane |
S000002828 | IDA | Yeast | SGD_REF:S000055885|PMID:8550469 |
| Biological Process | GO:0006075 | 1,3-beta-glucan biosynthetic process |
S000002828 | IMP | Yeast | SGD_REF:S000055885|PMID:8550469 |
| Biological Process | GO:0007411 | axon guidance |
WBGene00006970 | IMP | Worm | WB:WBPaper00006106|PMID:12835394 |
| Biological Process | GO:0007047 | cell wall organization and biogenesis |
S000002828 | IMP | Yeast | SGD_REF:S000055885|PMID:8550469 |
| Biological Process | GO:0000282 | cellular bud site selection |
S000002828 | IMP | Yeast | SGD_REF:S000055885|PMID:8550469 |
| Biological Process | GO:0006882 | cellular zinc ion homeostasis |
S000003592 | IMP | Yeast | SGD_REF:S000055420|PMID:9271382 |
| Biological Process | GO:0007417 | central nervous system development |
MGI:1344407 | IGI | Mouse | MGI:MGI:3624924|PMID:16598713 |
| Biological Process | GO:0048598 | embryonic morphogenesis |
MGI:1344407 | IGI | Mouse | MGI:MGI:3624924|PMID:16598713 |
| Biological Process | GO:0006972 | hyperosmotic response |
S000002828 | IGI | Yeast | SGD_REF:S000123317|PMID:17627274 |
| Biological Process | GO:0040011 | locomotion |
WBGene00006970 | IMP | Worm | WB:WBPaper00011477 |
| Biological Process | GO:0001755 | neural crest cell migration |
MGI:1344407 | IMP | Mouse | MGI:MGI:2450818|PMID:12522767 |
| Biological Process | GO:0001843 | neural tube closure |
MGI:1344407 | IMP | Mouse | MGI:MGI:3624924|PMID:16598713 |
| Biological Process | GO:0007232 | osmosensory signaling pathway via Sho1 osmosensor |
S000002828 | IPI | Yeast | SGD_REF:S000123317|PMID:17627274 |
| Biological Process | GO:0007232 | osmosensory signaling pathway via Sho1 osmosensor |
S000002828 | IGI | Yeast | SGD_REF:S000123317|PMID:17627274 |
| Biological Process | GO:0009640 | photomorphogenesis |
gene:3353880 | IEP | Tair | TAIR:Publication:468|PMID:10794528 |
| Biological Process | GO:0045773 | positive regulation of axon extension |
WBGene00006970 | IMP | Worm | WB:WBPaper00006106|PMID:12835394 |
| Biological Process | GO:0006357 | regulation of transcription from RNA polymerase II promoter |
S000003592 | IMP | Yeast | SGD_REF:S000055420|PMID:9271382 |
| Biological Process | GO:0001756 | somitogenesis |
MGI:1344407 | IMP | Mouse | MGI:MGI:3590396|PMID:16157277 |
| Biological Process | GO:0001756 | somitogenesis |
MGI:1344407 | IMP | Mouse | MGI:MGI:3624924|PMID:16598713 |