| Category | ID | Term | DB Object | Evidence | Organism | Reference |
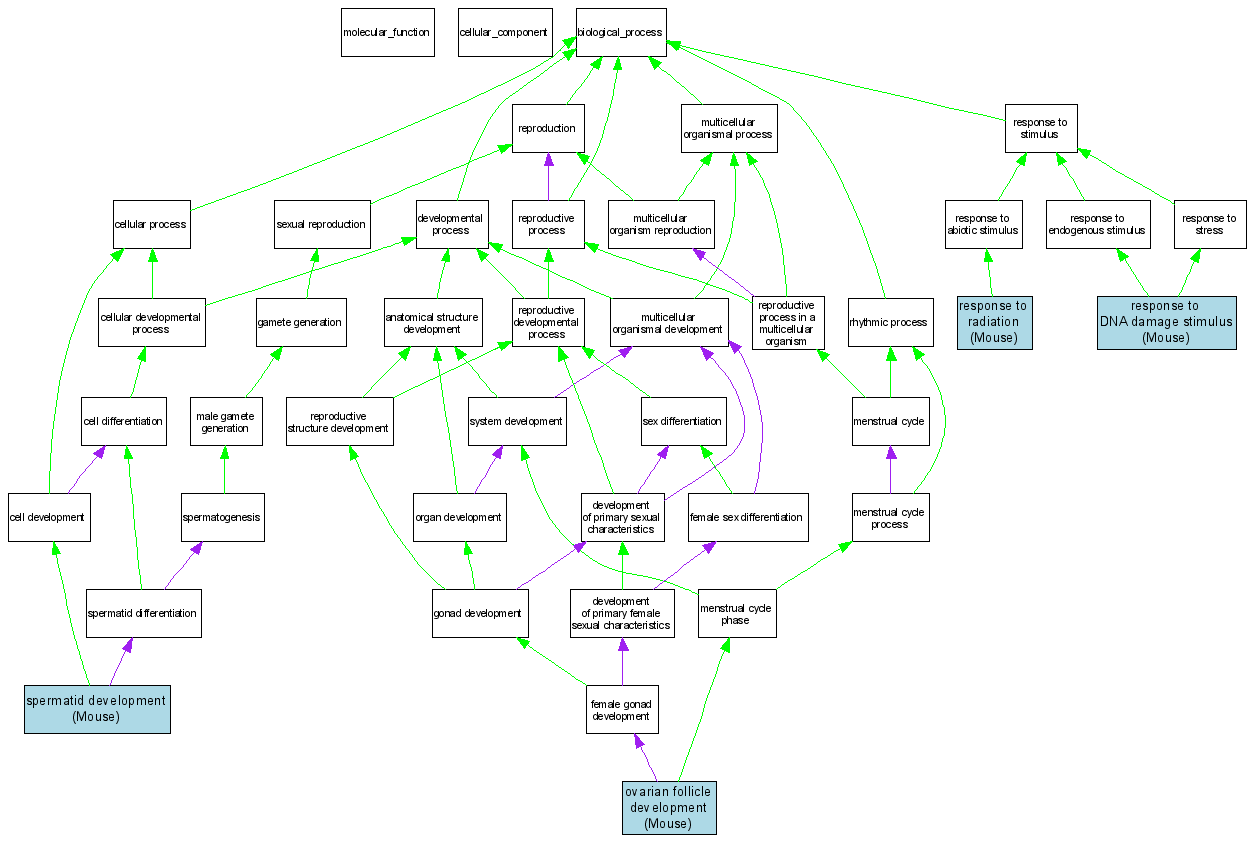
| Biological Process | GO:0001541 | ovarian follicle development |
MGI:1926471 | IMP | Mouse | MGI:MGI:2159044|PMID:11823446 |
| Biological Process | GO:0006974 | response to DNA damage stimulus |
MGI:1926471 | IMP | Mouse | MGI:MGI:2154029|PMID:11719385 |
| Biological Process | GO:0006974 | response to DNA damage stimulus |
MGI:1926471 | IMP | Mouse | MGI:MGI:2159044|PMID:11823446 |
| Biological Process | GO:0009314 | response to radiation |
MGI:1926471 | IMP | Mouse | MGI:MGI:2154029|PMID:11719385 |
| Biological Process | GO:0007286 | spermatid development |
MGI:1926471 | IMP | Mouse | MGI:MGI:2159044|PMID:11823446 |