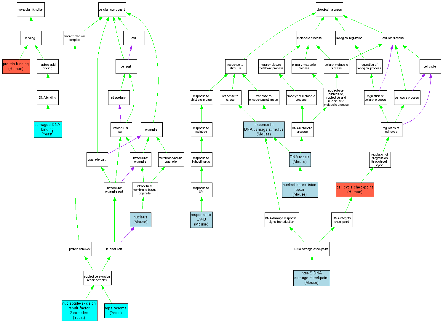
| Category | ID | Term | DB Object | Evidence | Organism | Reference |
| Molecular Function | GO:0003684 | damaged DNA binding |
S000000964 | IDA | Yeast | SGD_REF:S000053544|PMID:9837874 |
| Molecular Function | GO:0003684 | damaged DNA binding |
S000000964 | IDA | Yeast | SGD_REF:S000052945|PMID:9813069 |
| Molecular Function | GO:0005515 | protein binding |
Q01831 | IPI | Human | PMID:15231747 |
| Cellular Component | GO:0000111 | nucleotide-excision repair factor 2 complex |
S000000964 | IDA | Yeast | SGD_REF:S000043066|PMID:7768886 |
| Cellular Component | GO:0005634 | nucleus |
MGI:103557 | IDA | Mouse | MGI:MGI:2667287|PMID:12815074 |
| Cellular Component | GO:0000108 | repairosome |
S000000964 | IDA | Yeast | SGD_REF:S000053653|PMID:7813015 |
| Biological Process | GO:0000075 | cell cycle checkpoint |
Q01831 | IMP | Human | PMID:17088560 |
| Biological Process | GO:0006281 | DNA repair |
MGI:103557 | IMP | Mouse | MGI:MGI:2445277|PMID:12555660 |
| Biological Process | GO:0031573 | intra-S DNA damage checkpoint |
MGI:103557 | IGI | Mouse | MGI:MGI:3512823|PMID:15533840 |
| Biological Process | GO:0006289 | nucleotide-excision repair |
MGI:103557 | IDA | Mouse | MGI:MGI:2667287|PMID:12815074 |
| Biological Process | GO:0006289 | nucleotide-excision repair |
MGI:103557 | IMP | Mouse | MGI:MGI:86029|PMID:9067411 |
| Biological Process | GO:0006974 | response to DNA damage stimulus |
MGI:103557 | IMP | Mouse | MGI:MGI:3034118|PMID:15010313 |
| Biological Process | GO:0010224 | response to UV-B |
MGI:103557 | IMP | Mouse | MGI:MGI:3034118|PMID:15010313 |