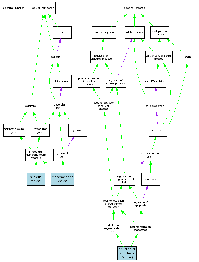
Compare GO annotations for WWOX and its orthologs

A table of the annotations represented in this image is provided below.
CategoryIDTermDB ObjectEvidenceOrganismReference
Cellular ComponentGO:0005739mitochondrion MGI:1931237IDAMouseMGI:MGI:1930321|PMID:11058590
Cellular ComponentGO:0005634nucleus MGI:1931237IDAMouseMGI:MGI:1930321|PMID:11058590
Biological ProcessGO:0006917induction of apoptosis MGI:1931237IDAMouseMGI:MGI:1930321|PMID:11058590