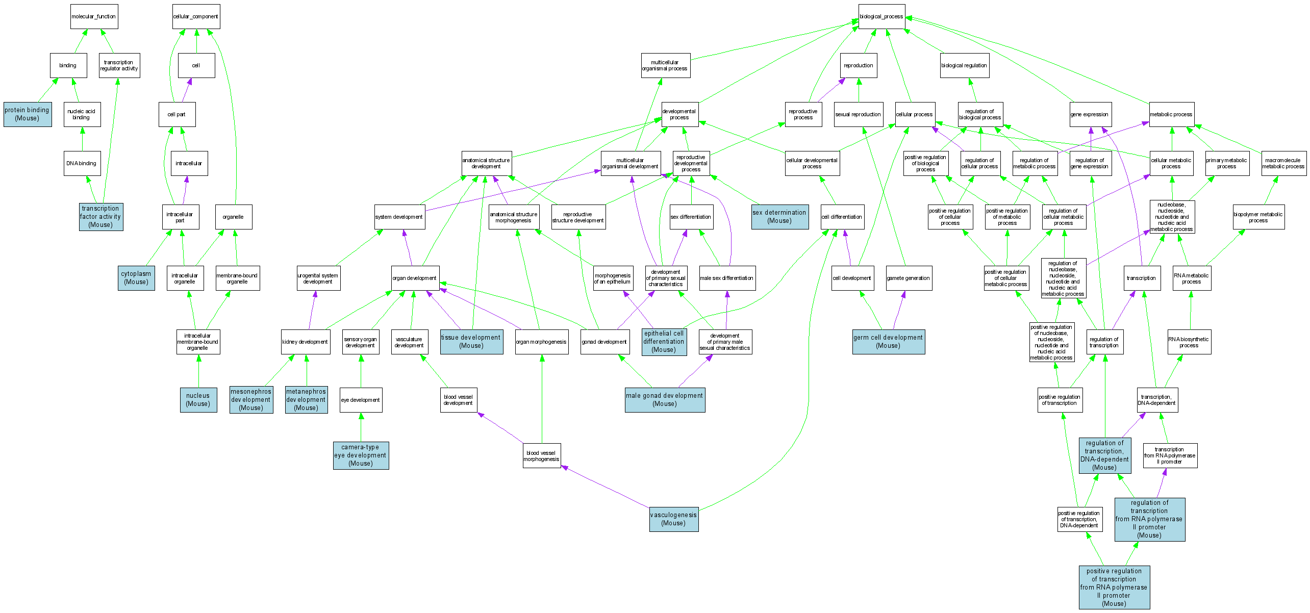
| Category | ID | Term | DB Object | Evidence | Organism | Reference |
| Molecular Function | GO:0005515 | protein binding |
MGI:98968 | IPI | Mouse | MGI:MGI:2384274|PMID:12151099 |
| Molecular Function | GO:0005515 | protein binding |
MGI:98968 | IPI | Mouse | MGI:MGI:2681044|PMID:14603255 |
| Molecular Function | GO:0003700 | transcription factor activity |
MGI:98968 | IDA | Mouse | MGI:MGI:3607478|PMID:16264195 |
| Cellular Component | GO:0005737 | cytoplasm |
MGI:98968 | IDA | Mouse | MGI:MGI:2686777|PMID:14678822 |
| Cellular Component | GO:0005634 | nucleus |
MGI:98968 | IDA | Mouse | MGI:MGI:2150845|PMID:11555636 |
| Cellular Component | GO:0005634 | nucleus |
MGI:98968 | IDA | Mouse | MGI:MGI:2384274|PMID:12151099 |
| Cellular Component | GO:0005634 | nucleus |
MGI:98968 | IDA | Mouse | MGI:MGI:2686777|PMID:14678822 |
| Cellular Component | GO:0005634 | nucleus |
MGI:98968 | IDA | Mouse | MGI:MGI:2149238|PMID:11509181 |
| Biological Process | GO:0043010 | camera-type eye development |
MGI:98968 | IMP | Mouse | MGI:MGI:2176638|PMID:11889045 |
| Biological Process | GO:0043010 | camera-type eye development |
MGI:98968 | IMP | Mouse | MGI:MGI:3574744|PMID:15716344 |
| Biological Process | GO:0030855 | epithelial cell differentiation |
MGI:98968 | IMP | Mouse | MGI:MGI:87728|PMID:9118800 |
| Biological Process | GO:0007281 | germ cell development |
MGI:98968 | IMP | Mouse | MGI:MGI:3051942|PMID:15063178 |
| Biological Process | GO:0008584 | male gonad development |
MGI:98968 | IMP | Mouse | MGI:MGI:3051942|PMID:15063178 |
| Biological Process | GO:0001823 | mesonephros development |
MGI:98968 | IMP | Mouse | MGI:MGI:87728|PMID:9118800 |
| Biological Process | GO:0001656 | metanephros development |
MGI:98968 | IMP | Mouse | MGI:MGI:1335967|PMID:10322633 |
| Biological Process | GO:0001656 | metanephros development |
MGI:98968 | IMP | Mouse | MGI:MGI:2149238|PMID:11509181 |
| Biological Process | GO:0045944 | positive regulation of transcription from RNA polymerase II promoter |
MGI:98968 | IDA | Mouse | MGI:MGI:3607478|PMID:16264195 |
| Biological Process | GO:0006357 | regulation of transcription from RNA polymerase II promoter |
MGI:98968 | IDA | Mouse | MGI:MGI:2384274|PMID:12151099 |
| Biological Process | GO:0006355 | regulation of transcription, DNA-dependent |
MGI:98968 | IDA | Mouse | MGI:MGI:2176638|PMID:11889045 |
| Biological Process | GO:0007530 | sex determination |
MGI:98968 | IMP | Mouse | MGI:MGI:2149238|PMID:11509181 |
| Biological Process | GO:0009888 | tissue development |
MGI:98968 | IMP | Mouse | MGI:MGI:3574744|PMID:15716344 |
| Biological Process | GO:0001570 | vasculogenesis |
MGI:98968 | IMP | Mouse | MGI:MGI:3607478|PMID:16264195 |