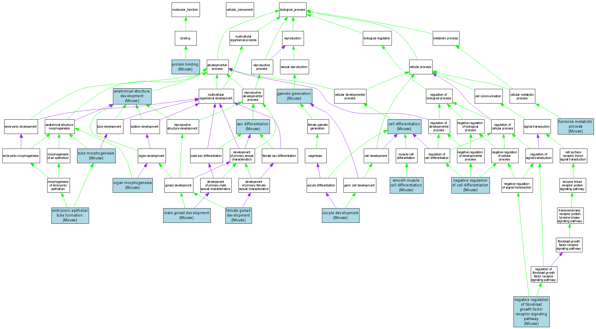
| Category | ID | Term | DB Object | Evidence | Organism | Reference |
| Molecular Function | GO:0005515 | protein binding |
MGI:98957 | IPI | Mouse | MGI:MGI:1860653|PMID:10866835 |
| Biological Process | GO:0048856 | anatomical structure development |
MGI:98957 | IGI | Mouse | MGI:MGI:3701031|PMID:16818445 |
| Biological Process | GO:0030154 | cell differentiation |
MGI:98957 | IMP | Mouse | MGI:MGI:3618017|PMID:15581876 |
| Biological Process | GO:0001838 | embryonic epithelial tube formation |
MGI:98957 | IDA | Mouse | MGI:MGI:3624584|PMID:16546160 |
| Biological Process | GO:0008585 | female gonad development |
MGI:98957 | IMP | Mouse | MGI:MGI:3042808|PMID:15162500 |
| Biological Process | GO:0007276 | gamete generation |
MGI:98957 | IGI | Mouse | MGI:MGI:3042808|PMID:15162500 |
| Biological Process | GO:0042445 | hormone metabolic process |
MGI:98957 | IMP | Mouse | MGI:MGI:2445852|PMID:12399432 |
| Biological Process | GO:0008584 | male gonad development |
MGI:98957 | IMP | Mouse | MGI:MGI:3618017|PMID:15581876 |
| Biological Process | GO:0045596 | negative regulation of cell differentiation |
MGI:98957 | IMP | Mouse | MGI:MGI:3618017|PMID:15581876 |
| Biological Process | GO:0040037 | negative regulation of fibroblast growth factor receptor signaling pathway |
MGI:98957 | IGI | Mouse | MGI:MGI:3639791|PMID:16700629 |
| Biological Process | GO:0048599 | oocyte development |
MGI:98957 | IMP | Mouse | MGI:MGI:1329753|PMID:9989404 |
| Biological Process | GO:0009887 | organ morphogenesis |
MGI:98957 | IMP | Mouse | MGI:MGI:69785|PMID:7990960 |
| Biological Process | GO:0007548 | sex differentiation |
MGI:98957 | IMP | Mouse | MGI:MGI:1329753|PMID:9989404 |
| Biological Process | GO:0051145 | smooth muscle cell differentiation |
MGI:98957 | IMP | Mouse | MGI:MGI:3624584|PMID:16546160 |
| Biological Process | GO:0051145 | smooth muscle cell differentiation |
MGI:98957 | IDA | Mouse | MGI:MGI:3624584|PMID:16546160 |
| Biological Process | GO:0035239 | tube morphogenesis |
MGI:98957 | IMP | Mouse | MGI:MGI:3624584|PMID:16546160 |