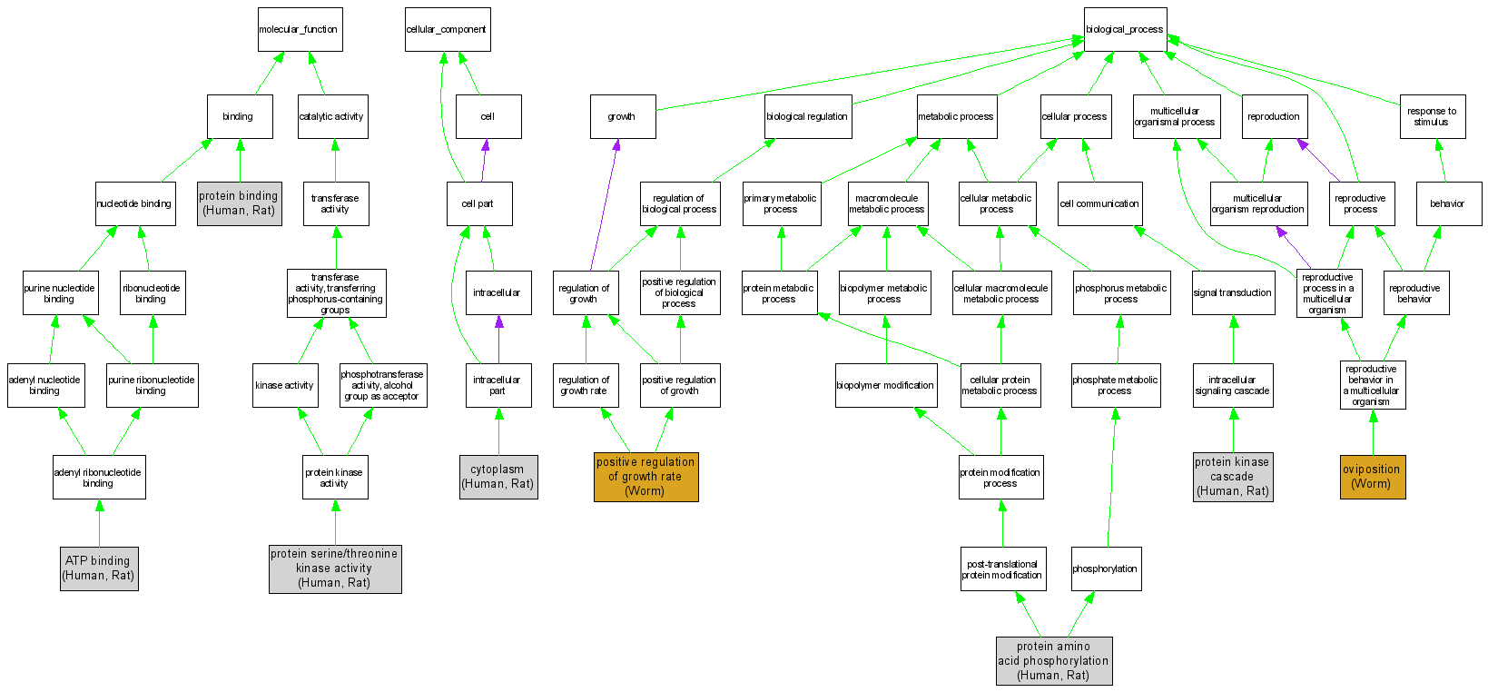
| Category | ID | Term | DB Object | Evidence | Organism | Reference |
| Molecular Function | GO:0005524 | ATP binding |
Q9H4A3 | IDA | Human | PMID:10660600 |
| Molecular Function | GO:0005524 | ATP binding |
RGD:621141 | IDA | Rat | RGD:10828064 |
| Molecular Function | GO:0005515 | protein binding |
Q9H4A3 | IPI | Human | PMID:15350218 |
| Molecular Function | GO:0005515 | protein binding |
RGD:621141 | IPI | Rat | RGD:null |
| Molecular Function | GO:0005515 | protein binding |
RGD:621141 | IPI | Rat | RGD:1624357|PMID:16083423 |
| Molecular Function | GO:0004674 | protein serine/threonine kinase activity |
Q9H4A3 | IDA | Human | PMID:10660600 |
| Molecular Function | GO:0004674 | protein serine/threonine kinase activity |
RGD:621141 | IDA | Rat | RGD:10828064 |
| Molecular Function | GO:0004674 | protein serine/threonine kinase activity |
RGD:621141 | IDA | Rat | RGD:633747|PMID:10828064 |
| Cellular Component | GO:0005737 | cytoplasm |
Q9H4A3 | IDA | Human | PMID:10660600 |
| Cellular Component | GO:0005737 | cytoplasm |
RGD:621141 | IEP | Rat | RGD:10828064 |
| Biological Process | GO:0018991 | oviposition |
WBGene00006941 | IMP | Worm | WB:WBPaper00006395|PMID:14551910 |
| Biological Process | GO:0040010 | positive regulation of growth rate |
WBGene00006941 | IMP | Worm | WB:WBPaper00006395|PMID:14551910 |
| Biological Process | GO:0006468 | protein amino acid phosphorylation |
Q9H4A3 | IDA | Human | PMID:10660600 |
| Biological Process | GO:0006468 | protein amino acid phosphorylation |
RGD:621141 | IDA | Rat | RGD:10828064 |
| Biological Process | GO:0007243 | protein kinase cascade |
Q9H4A3 | IDA | Human | PMID:10660600 |
| Biological Process | GO:0007243 | protein kinase cascade |
RGD:621141 | IDA | Rat | RGD:10828064 |