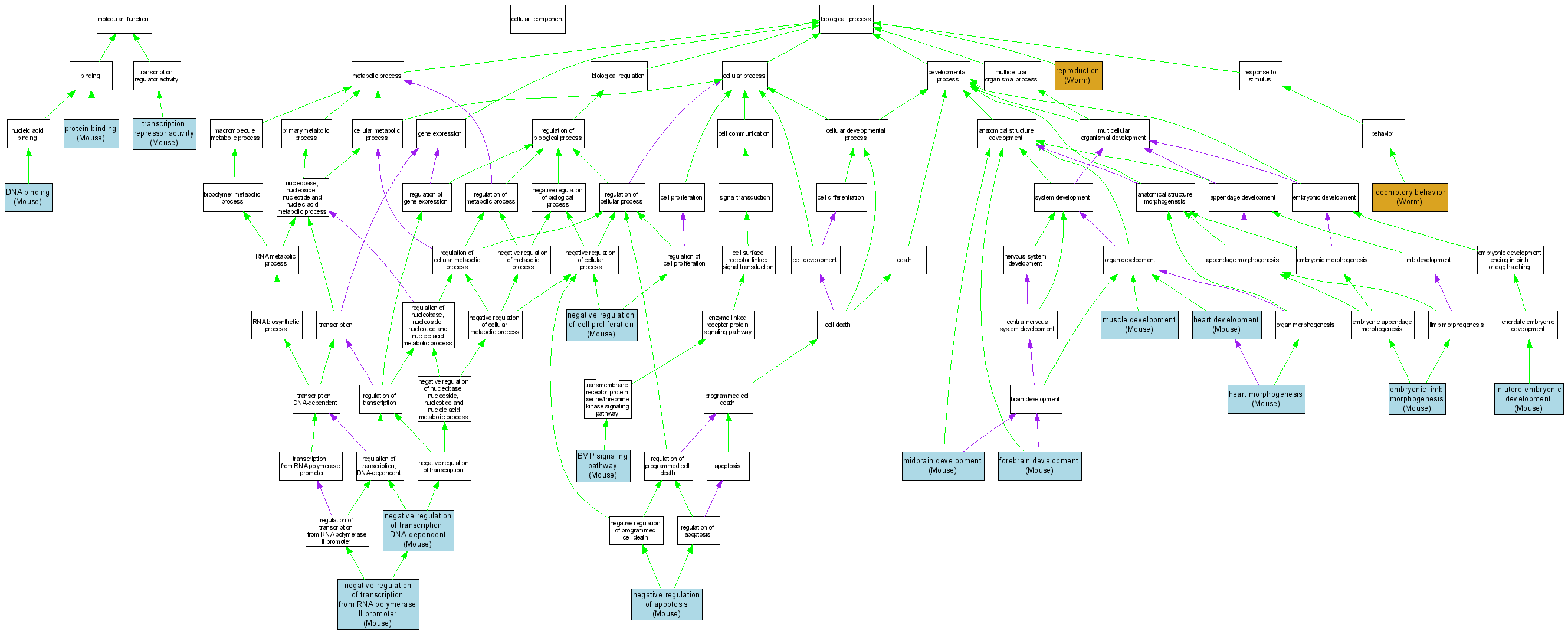
Compare GO annotations for WHCR and its orthologs

A table of the annotations represented in this image is provided below.
CategoryIDTermDB ObjectEvidenceOrganismReference
Molecular FunctionGO:0003677DNA binding MGI:97168IDAMouseMGI:MGI:66301|PMID:7916326
Molecular FunctionGO:0003677DNA binding MGI:97168IDAMouseMGI:MGI:3047475|PMID:15192231
Molecular FunctionGO:0005515protein binding MGI:97168IPIMouseMGI:MGI:3047475|PMID:15192231
Molecular FunctionGO:0005515protein binding MGI:97168IPIMouseMGI:MGI:3603095|PMID:16002402
Molecular FunctionGO:0016564transcription repressor activity MGI:97168IDAMouseMGI:MGI:3047475|PMID:15192231
Biological ProcessGO:0030509BMP signaling pathway MGI:97168IGIMouseMGI:MGI:3720542|PMID:17601530
Biological ProcessGO:0030326embryonic limb morphogenesis MGI:97168IGIMouseMGI:MGI:3580732|PMID:15930102
Biological ProcessGO:0030900forebrain development MGI:97168IMPMouseMGI:MGI:3046130|PMID:15188430
Biological ProcessGO:0030900forebrain development MGI:97168IMPMouseMGI:MGI:3613203|PMID:15217086
Biological ProcessGO:0007507heart development MGI:97168IGIMouseMGI:MGI:3720542|PMID:17601530
Biological ProcessGO:0003007heart morphogenesis MGI:97168IGIMouseMGI:MGI:3720542|PMID:17601530
Biological ProcessGO:0001701in utero embryonic development MGI:97168IMPMouseMGI:MGI:3720542|PMID:17601530
Biological ProcessGO:0007626locomotory behavior WBGene00006881IMPWormWB:WBPaper00006395|PMID:14551910
Biological ProcessGO:0030901midbrain development MGI:97168IMPMouseMGI:MGI:3046130|PMID:15188430
Biological ProcessGO:0007517muscle development MGI:97168IPIMouseMGI:MGI:3047475|PMID:15192231
Biological ProcessGO:0043066negative regulation of apoptosis MGI:97168IGIMouseMGI:MGI:3720542|PMID:17601530
Biological ProcessGO:0008285negative regulation of cell proliferation MGI:97168IGIMouseMGI:MGI:3720542|PMID:17601530
Biological ProcessGO:0000122negative regulation of transcription from RNA polymerase II promoter MGI:97168IDAMouseMGI:MGI:3603095|PMID:16002402
Biological ProcessGO:0045892negative regulation of transcription, DNA-dependent MGI:97168IDAMouseMGI:MGI:3047475|PMID:15192231
Biological ProcessGO:0000003reproduction WBGene00006881IMPWormWB:WBPaper00004651|PMID:11231151