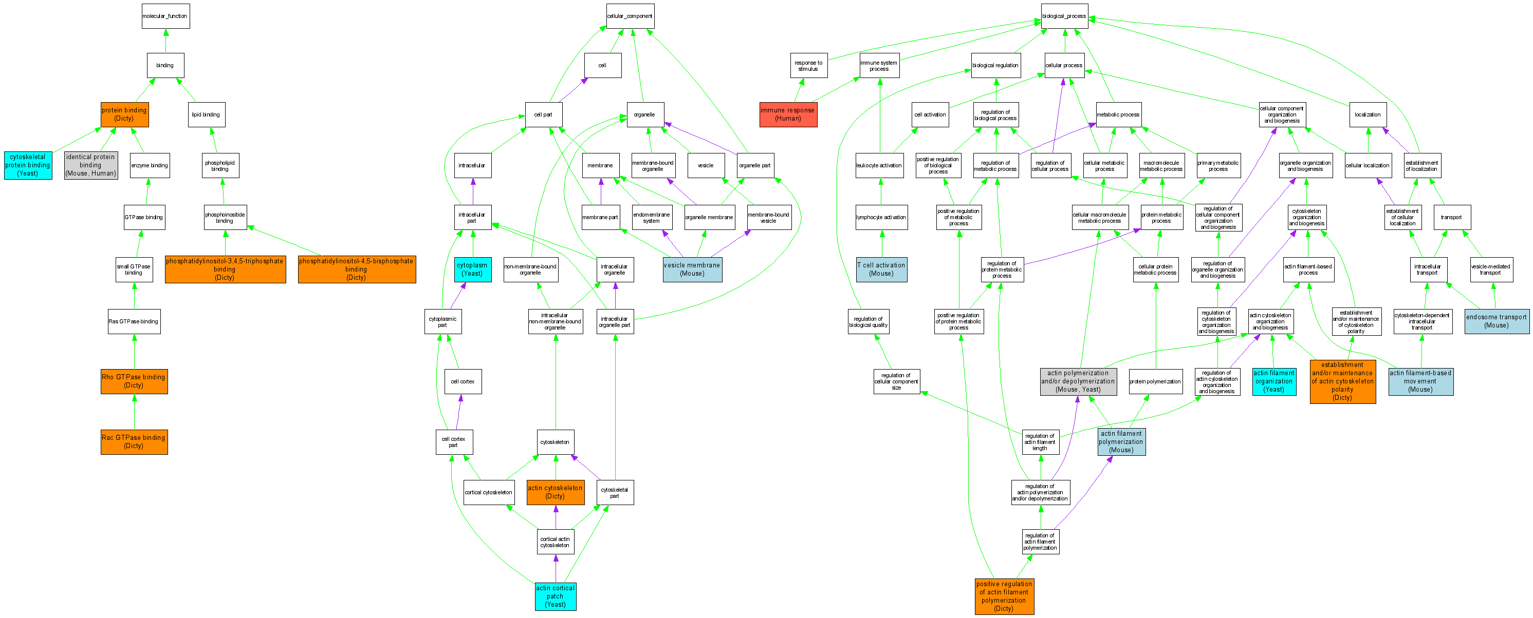
| Category | ID | Term | DB Object | Evidence | Organism | Reference |
| Molecular Function | GO:0008092 | cytoskeletal protein binding |
S000005707 | IDA | Yeast | SGD_REF:S000040513|PMID:9214384 |
| Molecular Function | GO:0042802 | identical protein binding |
MGI:105059 | IDA | Mouse | MGI:MGI:2387810|PMID:12147689 |
| Molecular Function | GO:0042802 | identical protein binding |
P42768 | IPI | Human | PMID:12769847 |
| Molecular Function | GO:0005547 | phosphatidylinositol-3,4,5-triphosphate binding |
DDB0229895 | IDA | Dicty | DDB_REF:11060|PMID:15728724 |
| Molecular Function | GO:0005546 | phosphatidylinositol-4,5-bisphosphate binding |
DDB0229895 | IDA | Dicty | DDB_REF:11060|PMID:15728724 |
| Molecular Function | GO:0005515 | protein binding |
DDB0229895 | IPI | Dicty | DDB_REF:11406|PMID:16899512 |
| Molecular Function | GO:0048365 | Rac GTPase binding |
DDB0229895 | IPI | Dicty | DDB_REF:11455|PMID:16968699 |
| Molecular Function | GO:0017048 | Rho GTPase binding |
DDB0229895 | IPI | Dicty | DDB_REF:11060|PMID:15728724 |
| Cellular Component | GO:0030479 | actin cortical patch |
S000005707 | IDA | Yeast | SGD_REF:S000043043|PMID:10512884 |
| Cellular Component | GO:0015629 | actin cytoskeleton |
DDB0229895 | IDA | Dicty | DDB_REF:11060|PMID:15728724 |
| Cellular Component | GO:0005737 | cytoplasm |
S000005707 | IDA | Yeast | SGD_REF:S000069459|PMID:11914276 |
| Cellular Component | GO:0012506 | vesicle membrane |
MGI:105059 | IDA | Mouse | MGI:MGI:2387810|PMID:12147689 |
| Biological Process | GO:0007015 | actin filament organization |
S000005707 | IDA | Yeast | SGD_REF:S000040513|PMID:9214384 |
| Biological Process | GO:0030041 | actin filament polymerization |
MGI:105059 | IDA | Mouse | MGI:MGI:2387810|PMID:12147689 |
| Biological Process | GO:0030048 | actin filament-based movement |
MGI:105059 | IDA | Mouse | MGI:MGI:2387810|PMID:12147689 |
| Biological Process | GO:0008154 | actin polymerization and/or depolymerization |
MGI:105059 | IDA | Mouse | MGI:MGI:2387810|PMID:12147689 |
| Biological Process | GO:0008154 | actin polymerization and/or depolymerization |
S000005707 | IDA | Yeast | SGD_REF:S000040513|PMID:9214384 |
| Biological Process | GO:0016197 | endosome transport |
MGI:105059 | IDA | Mouse | MGI:MGI:2387810|PMID:12147689 |
| Biological Process | GO:0030950 | establishment and/or maintenance of actin cytoskeleton polarity |
DDB0229895 | IMP | Dicty | DDB_REF:11060|PMID:15728724 |
| Biological Process | GO:0006955 | immune response |
P42768 | IMP | Human | PMID:8069912 |
| Biological Process | GO:0030838 | positive regulation of actin filament polymerization |
DDB0229895 | IDA | Dicty | DDB_REF:11060|PMID:15728724 |
| Biological Process | GO:0042110 | T cell activation |
MGI:105059 | IMP | Mouse | MGI:MGI:2388463|PMID:11070165 |