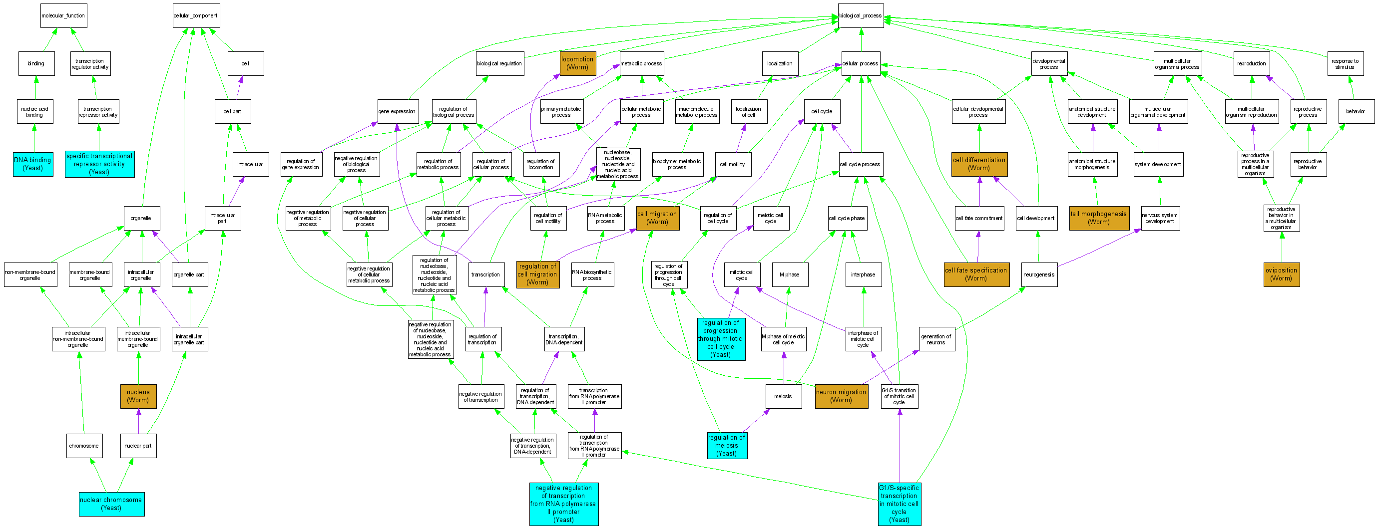
Compare GO annotations for VSX1 and its orthologs

A table of the annotations represented in this image is provided below.
CategoryIDTermDB ObjectEvidenceOrganismReference
Molecular FunctionGO:0003677DNA binding S000002859IDAYeastSGD_REF:S000072304|PMID:12464633
Molecular FunctionGO:0016566specific transcriptional repressor activity S000002859IDAYeastSGD_REF:S000053020|PMID:10705372
Molecular FunctionGO:0016566specific transcriptional repressor activity S000002859IGIYeastSGD_REF:S000072304|PMID:12464633
Molecular FunctionGO:0016566specific transcriptional repressor activity S000002859IPIYeastSGD_REF:S000053020|PMID:10705372
Cellular ComponentGO:0000228nuclear chromosome S000002859IDAYeastSGD_REF:S000053020|PMID:10705372
Cellular ComponentGO:0005634nucleus MGI:1890816IDAMouseMGI:MGI:2154845|PMID:11731243
Cellular ComponentGO:0005634nucleus WBGene00000435IMPWormWB:WBPaper00004727|PMID:11493519
Biological ProcessGO:0030154cell differentiation WBGene00000435IMPWormWB:WBPaper00002978|PMID:9475729
Biological ProcessGO:0001708cell fate specification WBGene00000435IMPWormWB:WBPaper00004727|PMID:11493519
Biological ProcessGO:0016477cell migration WBGene00000435IMPWormWB:WBPaper00002978|PMID:9475729
Biological ProcessGO:0000083G1/S-specific transcription in mitotic cell cycle S000002859IPIYeastSGD_REF:S000071810|PMID:12464632
Biological ProcessGO:0040011locomotion WBGene00000435IMPWormWB:WBPaper00001304|PMID:2361334
Biological ProcessGO:0000122negative regulation of transcription from RNA polymerase II promoter S000002859IEPYeastSGD_REF:S000053020|PMID:10705372
Biological ProcessGO:0000122negative regulation of transcription from RNA polymerase II promoter S000002859IDAYeastSGD_REF:S000072304|PMID:12464633
Biological ProcessGO:0000122negative regulation of transcription from RNA polymerase II promoter S000002859IPIYeastSGD_REF:S000053020|PMID:10705372
Biological ProcessGO:0000122negative regulation of transcription from RNA polymerase II promoter S000002859IGIYeastSGD_REF:S000072304|PMID:12464633
Biological ProcessGO:0001764neuron migration WBGene00000435IMPWormWB:WBPaper00001304|PMID:2361334
Biological ProcessGO:0018991oviposition WBGene00000435IMPWormWB:WBPaper00001304|PMID:2361334
Biological ProcessGO:0030334regulation of cell migration WBGene00000435IMPWormWB:WBPaper00001304|PMID:2361334
Biological ProcessGO:0040020regulation of meiosis S000002859IEPYeastSGD_REF:S000053020|PMID:10705372
Biological ProcessGO:0040020regulation of meiosis S000002859IPIYeastSGD_REF:S000053020|PMID:10705372
Biological ProcessGO:0007346regulation of progression through mitotic cell cycle S000002859IMPYeastSGD_REF:S000072304|PMID:12464633
Biological ProcessGO:0035121tail morphogenesis WBGene00000435IMPWormWB:WBPaper00001304|PMID:2361334