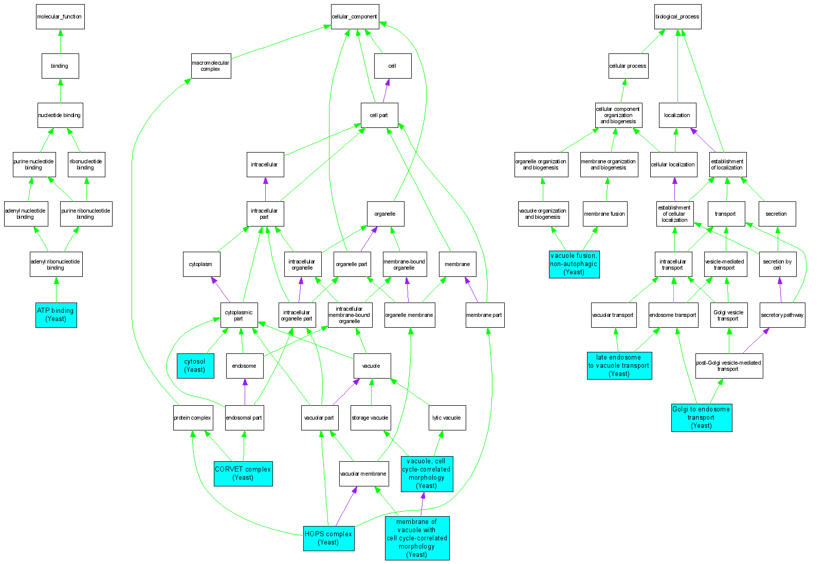
| Category | ID | Term | DB Object | Evidence | Organism | Reference |
| Molecular Function | GO:0005524 | ATP binding |
S000004388 | IMP | Yeast | SGD_REF:S000040175|PMID:10944212 |
| Cellular Component | GO:0033263 | CORVET complex |
S000004388 | IDA | Yeast | SGD_REF:S000122612|PMID:17488625 |
| Cellular Component | GO:0005829 | cytosol |
S000004388 | IDA | Yeast | SGD_REF:S000047466|PMID:9624182 |
| Cellular Component | GO:0030897 | HOPS complex |
S000004388 | IPI | Yeast | SGD_REF:S000040175|PMID:10944212 |
| Cellular Component | GO:0000329 | membrane of vacuole with cell cycle-correlated morphology |
S000004388 | IDA | Yeast | SGD_REF:S000047466|PMID:9624182 |
| Cellular Component | GO:0000329 | membrane of vacuole with cell cycle-correlated morphology |
S000004388 | IDA | Yeast | SGD_REF:S000040175|PMID:10944212 |
| Cellular Component | GO:0000324 | vacuole, cell cycle-correlated morphology |
S000004388 | IDA | Yeast | SGD_REF:S000069401|PMID:11853670 |
| Biological Process | GO:0006895 | Golgi to endosome transport |
S000004388 | IGI | Yeast | SGD_REF:S000066047|PMID:11422941 |
| Biological Process | GO:0045324 | late endosome to vacuole transport |
S000004388 | IGI | Yeast | SGD_REF:S000066047|PMID:11422941 |
| Biological Process | GO:0042144 | vacuole fusion, non-autophagic |
S000004388 | IDA | Yeast | SGD_REF:S000040175|PMID:10944212 |