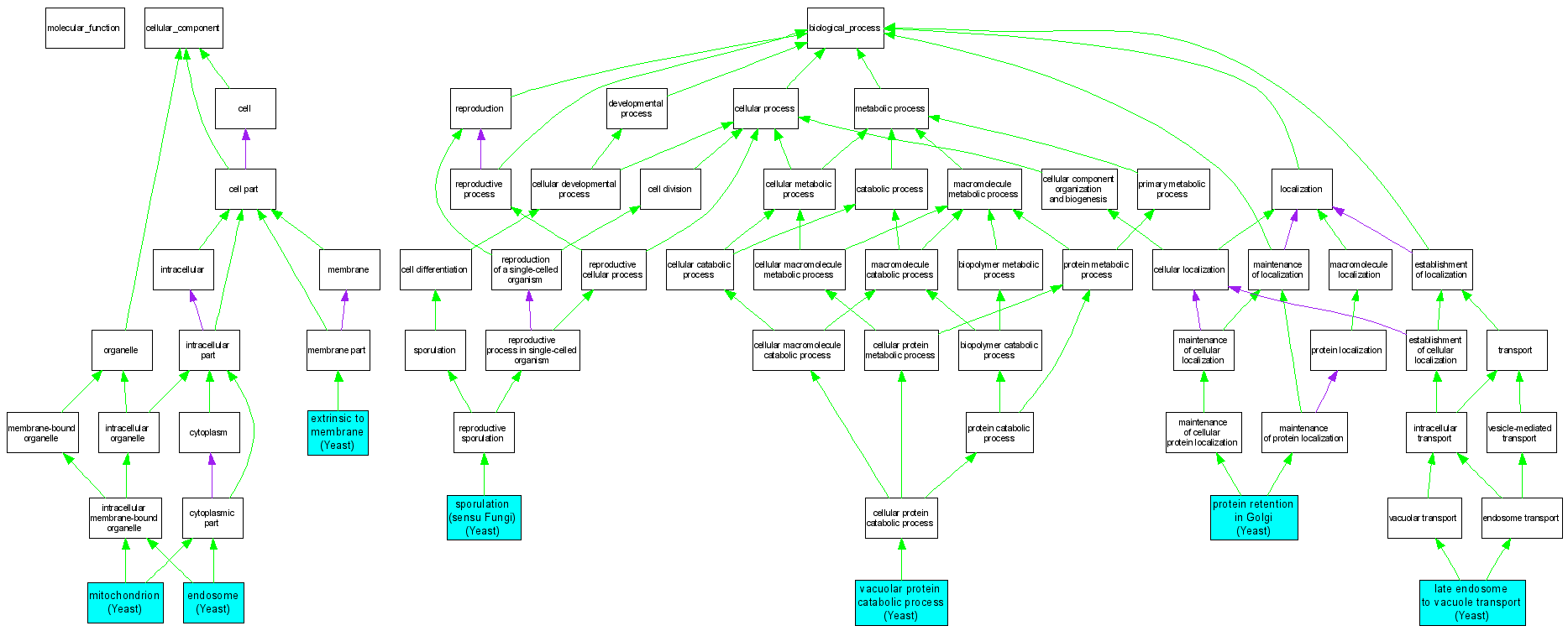
| Category | ID | Term | DB Object | Evidence | Organism | Reference |
| Cellular Component | GO:0005768 | endosome |
S000003963 | IDA | Yeast | SGD_REF:S000074185|PMID:14562095 |
| Cellular Component | GO:0019898 | extrinsic to membrane |
S000003963 | IDA | Yeast | SGD_REF:S000047092|PMID:9314526 |
| Cellular Component | GO:0005739 | mitochondrion |
S000003963 | IDA | Yeast | SGD_REF:S000117178|PMID:16823961 |
| Cellular Component | GO:0005739 | mitochondrion |
S000003963 | IDA | Yeast | SGD_REF:S000075100|PMID:14576278 |
| Biological Process | GO:0045324 | late endosome to vacuole transport |
S000003963 | IGI | Yeast | SGD_REF:S000043091|PMID:9265642 |
| Biological Process | GO:0045324 | late endosome to vacuole transport |
S000003963 | IMP | Yeast | SGD_REF:S000043091|PMID:9265642 |
| Biological Process | GO:0045053 | protein retention in Golgi |
S000003963 | IMP | Yeast | SGD_REF:S000047092|PMID:9314526 |
| Biological Process | GO:0030437 | sporulation (sensu Fungi) |
S000003963 | IMP | Yeast | SGD_REF:S000047092|PMID:9314526 |
| Biological Process | GO:0007039 | vacuolar protein catabolic process |
S000003963 | IMP | Yeast | SGD_REF:S000043240|PMID:8887651 |