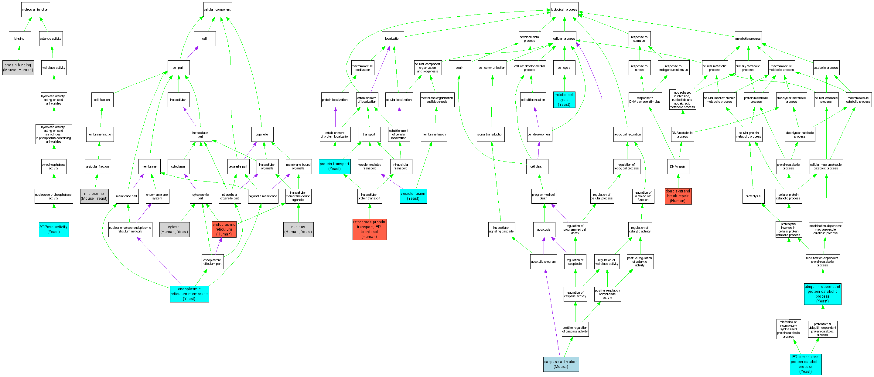
| Category | ID | Term | DB Object | Evidence | Organism | Reference |
| Molecular Function | GO:0016887 | ATPase activity |
S000002284 | IDA | Yeast | SGD_REF:S000042102|PMID:7492595 |
| Molecular Function | GO:0005515 | protein binding |
MGI:99919 | IPI | Mouse | MGI:MGI:2153694|PMID:11689694 |
| Molecular Function | GO:0005515 | protein binding |
MGI:99919 | IPI | Mouse | MGI:MGI:2449210|PMID:12504083 |
| Molecular Function | GO:0005515 | protein binding |
MGI:99919 | IPI | Mouse | MGI:MGI:2684521|PMID:14561754 |
| Molecular Function | GO:0005515 | protein binding |
MGI:99919 | IPI | Mouse | MGI:MGI:3573989|PMID:15723043 |
| Molecular Function | GO:0005515 | protein binding |
MGI:99919 | IPI | Mouse | MGI:MGI:3037382|PMID:14988733 |
| Molecular Function | GO:0005515 | protein binding |
P55072 | IPI | Human | PMID:15215856 |
| Molecular Function | GO:0005515 | protein binding |
P55072 | IPI | Human | PMID:10855792 |
| Molecular Function | GO:0005515 | protein binding |
P55072 | IPI | Human | PMID:16449189 |
| Molecular Function | GO:0005515 | protein binding |
P55072 | IPI | Human | PMID:15743842 |
| Cellular Component | GO:0005829 | cytosol |
P55072 | IDA | Human | PMID:10855792 |
| Cellular Component | GO:0005829 | cytosol |
P55072 | IDA | Human | PMID:15215856 |
| Cellular Component | GO:0005829 | cytosol |
S000002284 | IDA | Yeast | SGD_REF:S000086063|PMID:15910746 |
| Cellular Component | GO:0005829 | cytosol |
S000002284 | IDA | Yeast | SGD_REF:S000069082|PMID:11740563 |
| Cellular Component | GO:0005783 | endoplasmic reticulum |
P55072 | IDA | Human | PMID:15215856 |
| Cellular Component | GO:0005789 | endoplasmic reticulum membrane |
S000002284 | IDA | Yeast | SGD_REF:S000086063|PMID:15910746 |
| Cellular Component | GO:0005792 | microsome |
MGI:99919 | IDA | Mouse | MGI:MGI:2684521|PMID:14561754 |
| Cellular Component | GO:0005792 | microsome |
S000002284 | IDA | Yeast | SGD_REF:S000055149|PMID:1860879 |
| Cellular Component | GO:0005634 | nucleus |
P55072 | IDA | Human | PMID:10855792 |
| Cellular Component | GO:0005634 | nucleus |
S000002284 | IDA | Yeast | SGD_REF:S000047715|PMID:9436996 |
| Biological Process | GO:0006919 | caspase activation |
MGI:99919 | IDA | Mouse | MGI:MGI:2684521|PMID:14561754 |
| Biological Process | GO:0006302 | double-strand break repair |
P55072 | IDA | Human | PMID:10855792 |
| Biological Process | GO:0030433 | ER-associated protein catabolic process |
S000002284 | IMP | Yeast | SGD_REF:S000069104|PMID:11756557 |
| Biological Process | GO:0000278 | mitotic cell cycle |
S000002284 | IMP | Yeast | SGD_REF:S000045449|PMID:6749598 |
| Biological Process | GO:0015031 | protein transport |
S000002284 | IDA | Yeast | SGD_REF:S000069082|PMID:11740563 |
| Biological Process | GO:0030970 | retrograde protein transport, ER to cytosol |
P55072 | IDA | Human | PMID:15215856 |
| Biological Process | GO:0006511 | ubiquitin-dependent protein catabolic process |
S000002284 | IPI | Yeast | SGD_REF:S000049317|PMID:8890162 |
| Biological Process | GO:0006511 | ubiquitin-dependent protein catabolic process |
S000002284 | IDA | Yeast | SGD_REF:S000049317|PMID:8890162 |
| Biological Process | GO:0006906 | vesicle fusion |
S000002284 | IDA | Yeast | SGD_REF:S000057372|PMID:7553849 |