| Category | ID | Term | DB Object | Evidence | Organism | Reference |
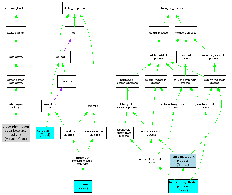
| Molecular Function | GO:0004853 | uroporphyrinogen decarboxylase activity |
MGI:98916 | IDA | Mouse | MGI:MGI:80651|PMID:8661721 |
| Molecular Function | GO:0004853 | uroporphyrinogen decarboxylase activity |
MGI:98916 | IMP | Mouse | MGI:MGI:1929011|PMID:11134514 |
| Molecular Function | GO:0004853 | uroporphyrinogen decarboxylase activity |
S000002454 | IMP | Yeast | SGD_REF:S000052991|PMID:8346678 |
| Cellular Component | GO:0005737 | cytoplasm |
S000002454 | IDA | Yeast | SGD_REF:S000074185|PMID:14562095 |
| Cellular Component | GO:0005634 | nucleus |
S000002454 | IDA | Yeast | SGD_REF:S000074185|PMID:14562095 |
| Biological Process | GO:0006783 | heme biosynthetic process |
S000002454 | IMP | Yeast | SGD_REF:S000057328|PMID:7035824 |
| Biological Process | GO:0042168 | heme metabolic process |
MGI:98916 | IMP | Mouse | MGI:MGI:1929011|PMID:11134514 |