| Category | ID | Term | DB Object | Evidence | Organism | Reference |
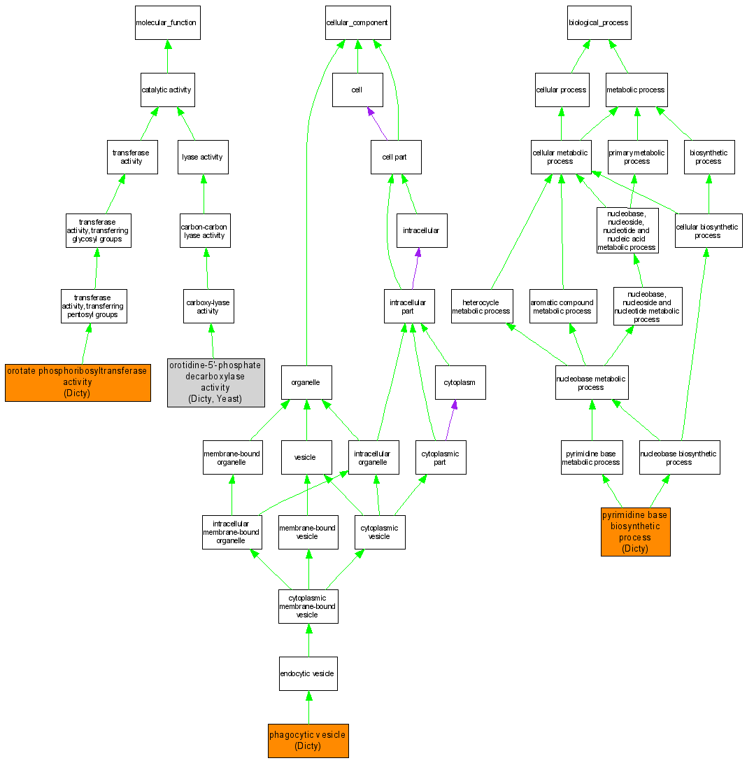
| Molecular Function | GO:0004588 | orotate phosphoribosyltransferase activity |
DDB0214958 | IGI | Dicty | DDB_REF:2869|PMID:2835631 |
| Molecular Function | GO:0004588 | orotate phosphoribosyltransferase activity |
DDB0214958 | IGI | Dicty | DDB_REF:5709|PMID:8500761 |
| Molecular Function | GO:0004590 | orotidine-5'-phosphate decarboxylase activity |
DDB0214958 | IGI | Dicty | DDB_REF:2869|PMID:2835631 |
| Molecular Function | GO:0004590 | orotidine-5'-phosphate decarboxylase activity |
DDB0214958 | IGI | Dicty | DDB_REF:5709|PMID:8500761 |
| Molecular Function | GO:0004590 | orotidine-5'-phosphate decarboxylase activity |
DDB0214958 | IMP | Dicty | DDB_REF:3018|PMID:2017144 |
| Molecular Function | GO:0004590 | orotidine-5'-phosphate decarboxylase activity |
S000000747 | IDA | Yeast | SGD_REF:S000046487|PMID:3311876 |
| Cellular Component | GO:0045335 | phagocytic vesicle |
DDB0214958 | IDA | Dicty | DDB_REF:11413|PMID:16926386 |
| Biological Process | GO:0019856 | pyrimidine base biosynthetic process |
DDB0214958 | IGI | Dicty | DDB_REF:2869|PMID:2835631 |