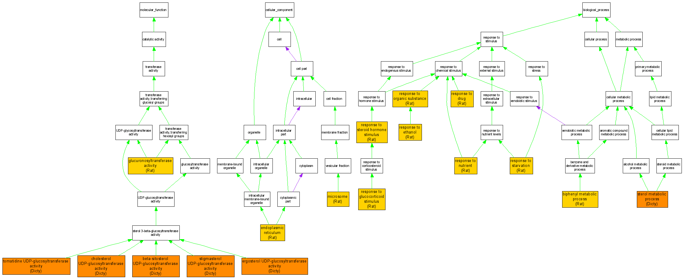
| Category | ID | Term | DB Object | Evidence | Organism | Reference |
| Molecular Function | GO:0051507 | beta-sitosterol UDP-glucosyltransferase activity |
DDB0191537 | IDA | Dicty | DDB_REF:6691|PMID:10224056 |
| Molecular Function | GO:0051505 | cholesterol UDP-glucosyltransferase activity |
DDB0191537 | IDA | Dicty | DDB_REF:6691|PMID:10224056 |
| Molecular Function | GO:0051506 | ergosterol UDP-glucosyltransferase activity |
DDB0191537 | IDA | Dicty | DDB_REF:6691|PMID:10224056 |
| Molecular Function | GO:0015020 | glucuronosyltransferase activity |
RGD:3935 | IDA | Rat | RGD:70480|PMID:11829457 |
| Molecular Function | GO:0051508 | stigmasterol UDP-glucosyltransferase activity |
DDB0191537 | IDA | Dicty | DDB_REF:6691|PMID:10224056 |
| Molecular Function | GO:0051509 | tomatidine UDP-glucosyltransferase activity |
DDB0191537 | IDA | Dicty | DDB_REF:6691|PMID:10224056 |
| Cellular Component | GO:0005783 | endoplasmic reticulum |
RGD:3935 | IDA | Rat | RGD:14561759 |
| Cellular Component | GO:0005792 | microsome |
RGD:3935 | IDA | Rat | RGD:1600450|PMID:9841869 |
| Biological Process | GO:0018879 | biphenyl metabolic process |
RGD:3935 | IDA | Rat | RGD:1600442|PMID:16006569 |
| Biological Process | GO:0042493 | response to drug |
RGD:3935 | IEP | Rat | RGD:70480|PMID:11829457 |
| Biological Process | GO:0045471 | response to ethanol |
RGD:3935 | IEP | Rat | RGD:1600446|PMID:11848303 |
| Biological Process | GO:0051384 | response to glucocorticoid stimulus |
RGD:3935 | IEP | Rat | RGD:70480|PMID:11829457 |
| Biological Process | GO:0007584 | response to nutrient |
RGD:3935 | IEP | Rat | RGD:1600448|PMID:11299074 |
| Biological Process | GO:0010033 | response to organic substance |
RGD:3935 | IMP | Rat | RGD:1600444|PMID:15921999 |
| Biological Process | GO:0042594 | response to starvation |
RGD:3935 | IEP | Rat | RGD:1600450|PMID:9841869 |
| Biological Process | GO:0048545 | response to steroid hormone stimulus |
RGD:3935 | IEP | Rat | RGD:1600449|PMID:11086234 |
| Biological Process | GO:0016125 | sterol metabolic process |
DDB0191537 | IDA | Dicty | DDB_REF:6691|PMID:10224056 |