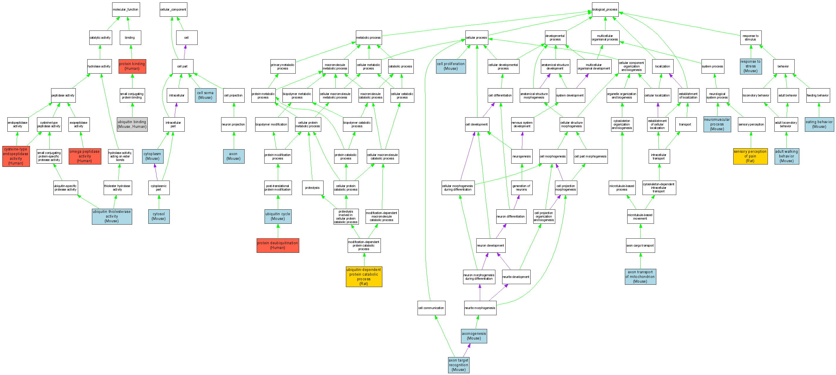
| Category | ID | Term | DB Object | Evidence | Organism | Reference |
| Molecular Function | GO:0004197 | cysteine-type endopeptidase activity |
P09936 | IDA | Human | PMID:8639624 |
| Molecular Function | GO:0008242 | omega peptidase activity |
P09936 | IDA | Human | PMID:9521656 |
| Molecular Function | GO:0005515 | protein binding |
P09936 | IPI | Human | PMID:12082530 |
| Molecular Function | GO:0043130 | ubiquitin binding |
MGI:103149 | IDA | Mouse | MGI:MGI:2671638|PMID:12913066 |
| Molecular Function | GO:0043130 | ubiquitin binding |
P09936 | IDA | Human | PMID:9521656 |
| Molecular Function | GO:0004221 | ubiquitin thiolesterase activity |
MGI:103149 | IDA | Mouse | MGI:MGI:2671638|PMID:12913066 |
| Cellular Component | GO:0030424 | axon |
MGI:103149 | IDA | Mouse | MGI:MGI:3035850|PMID:14973275 |
| Cellular Component | GO:0030424 | axon |
MGI:103149 | IDA | Mouse | MGI:MGI:2182674|PMID:12074562 |
| Cellular Component | GO:0030424 | axon |
MGI:103149 | IDA | Mouse | MGI:MGI:83949|PMID:8896700 |
| Cellular Component | GO:0030424 | axon |
MGI:103149 | IDA | Mouse | MGI:MGI:2447001|PMID:12107488 |
| Cellular Component | GO:0030424 | axon |
MGI:103149 | IDA | Mouse | MGI:MGI:2669017|PMID:12866128 |
| Cellular Component | GO:0043025 | cell soma |
MGI:103149 | IDA | Mouse | MGI:MGI:2150278|PMID:11549719 |
| Cellular Component | GO:0005737 | cytoplasm |
MGI:103149 | IDA | Mouse | MGI:MGI:2671638|PMID:12913066 |
| Cellular Component | GO:0005829 | cytosol |
MGI:103149 | IDA | Mouse | MGI:MGI:2671638|PMID:12913066 |
| Biological Process | GO:0007628 | adult walking behavior |
MGI:103149 | IMP | Mouse | MGI:MGI:2150847|PMID:11555633 |
| Biological Process | GO:0007628 | adult walking behavior |
MGI:103149 | IGI | Mouse | MGI:MGI:2150847|PMID:11555633 |
| Biological Process | GO:0007628 | adult walking behavior |
MGI:103149 | IMP | Mouse | MGI:MGI:78236|PMID:3340629 |
| Biological Process | GO:0007412 | axon target recognition |
MGI:103149 | IMP | Mouse | MGI:MGI:66533|PMID:8474599 |
| Biological Process | GO:0019896 | axon transport of mitochondrion |
MGI:103149 | IMP | Mouse | MGI:MGI:78216|PMID:2558488 |
| Biological Process | GO:0007409 | axonogenesis |
MGI:103149 | IMP | Mouse | MGI:MGI:50250|PMID:1630580 |
| Biological Process | GO:0008283 | cell proliferation |
MGI:103149 | IMP | Mouse | MGI:MGI:2651980|PMID:12638230 |
| Biological Process | GO:0042755 | eating behavior |
MGI:103149 | IGI | Mouse | MGI:MGI:2150847|PMID:11555633 |
| Biological Process | GO:0050905 | neuromuscular process |
MGI:103149 | IMP | Mouse | MGI:MGI:77740|PMID:7555927 |
| Biological Process | GO:0050905 | neuromuscular process |
MGI:103149 | IMP | Mouse | MGI:MGI:78236|PMID:3340629 |
| Biological Process | GO:0016579 | protein deubiquitination |
P09936 | IDA | Human | PMID:9521656 |
| Biological Process | GO:0006950 | response to stress |
MGI:103149 | IMP | Mouse | MGI:MGI:3033270|PMID:14695319 |
| Biological Process | GO:0019233 | sensory perception of pain |
RGD:3928 | IDA | Rat | RGD:70392|PMID:11850463 |
| Biological Process | GO:0006512 | ubiquitin cycle |
MGI:103149 | IMP | Mouse | MGI:MGI:2671638|PMID:12913066 |
| Biological Process | GO:0006512 | ubiquitin cycle |
MGI:103149 | IMP | Mouse | MGI:MGI:3033270|PMID:14695319 |
| Biological Process | GO:0006511 | ubiquitin-dependent protein catabolic process |
RGD:3928 | IDA | Rat | RGD:70392|PMID:11850463 |