| Category | ID | Term | DB Object | Evidence | Organism | Reference |
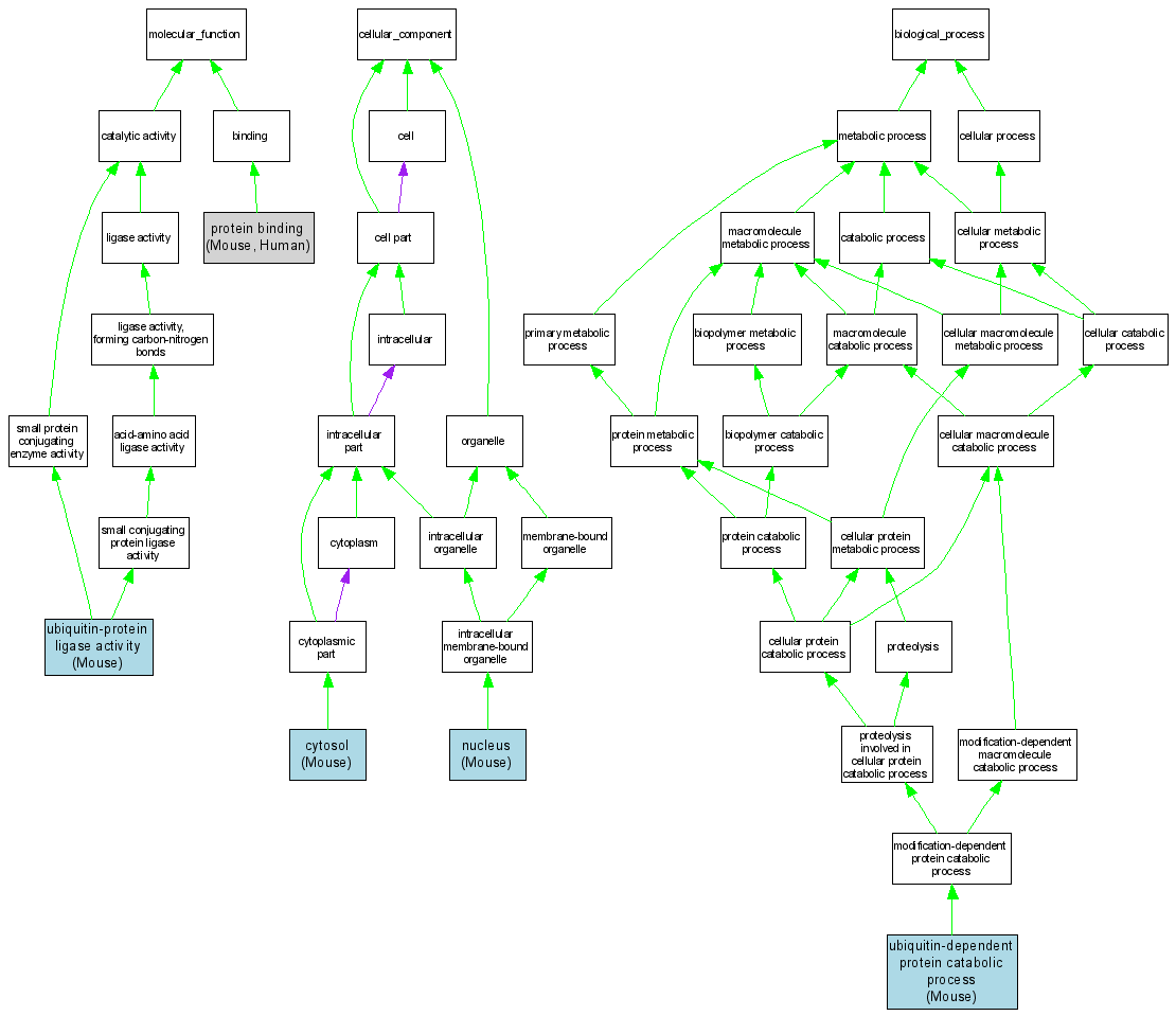
| Molecular Function | GO:0005515 | protein binding |
MGI:105098 | IPI | Mouse | MGI:MGI:892833|PMID:9182527 |
| Molecular Function | GO:0005515 | protein binding |
Q05086 | IPI | Human | PMID:16493710 |
| Molecular Function | GO:0004842 | ubiquitin-protein ligase activity |
MGI:105098 | IDA | Mouse | MGI:MGI:892833|PMID:9182527 |
| Cellular Component | GO:0005829 | cytosol |
MGI:105098 | IDA | Mouse | MGI:MGI:892833|PMID:9182527 |
| Cellular Component | GO:0005634 | nucleus |
MGI:105098 | IDA | Mouse | MGI:MGI:892833|PMID:9182527 |
| Biological Process | GO:0006511 | ubiquitin-dependent protein catabolic process |
MGI:105098 | IDA | Mouse | MGI:MGI:892833|PMID:9182527 |