| Category | ID | Term | DB Object | Evidence | Organism | Reference |
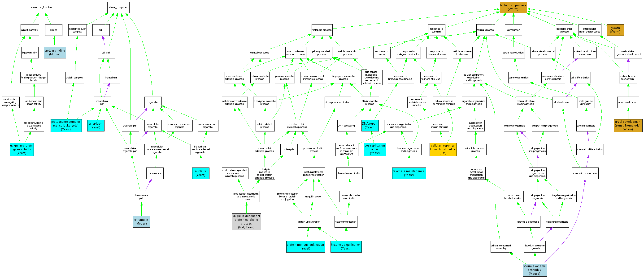
| Molecular Function | GO:0005515 | protein binding |
MGI:102944 | IPI | Mouse | MGI:MGI:3718176|PMID:17462990 |
| Molecular Function | GO:0005515 | protein binding |
MGI:102944 | IPI | Mouse | MGI:MGI:2679894|PMID:14585983 |
| Molecular Function | GO:0004842 | ubiquitin-protein ligase activity |
S000003026 | IMP | Yeast | SGD_REF:S000047033|PMID:2157209 |
| Molecular Function | GO:0004842 | ubiquitin-protein ligase activity |
S000003026 | IDA | Yeast | SGD_REF:S000051450|PMID:9287349 |
| Molecular Function | GO:0004842 | ubiquitin-protein ligase activity |
S000003026 | IDA | Yeast | SGD_REF:S000049161|PMID:3306404 |
| Molecular Function | GO:0004842 | ubiquitin-protein ligase activity |
S000003026 | IDA | Yeast | SGD_REF:S000056659|PMID:1848239 |
| Cellular Component | GO:0000785 | chromatin |
MGI:102944 | IDA | Mouse | MGI:MGI:3528534|PMID:15657431 |
| Cellular Component | GO:0005737 | cytoplasm |
S000003026 | IDA | Yeast | SGD_REF:S000042429|PMID:10880451 |
| Cellular Component | GO:0005634 | nucleus |
S000003026 | IPI | Yeast | SGD_REF:S000054293|PMID:7926769 |
| Cellular Component | GO:0005634 | nucleus |
S000003026 | IDA | Yeast | SGD_REF:S000042429|PMID:10880451 |
| Cellular Component | GO:0000502 | proteasome complex (sensu Eukaryota) |
S000003026 | IPI | Yeast | SGD_REF:S000064672|PMID:10848595 |
| Biological Process | GO:0008150 | biological_process |
WBGene00006701 | IMP | Worm | WB:WBPaper00024497|PMID:15489339 |
| Biological Process | GO:0032869 | cellular response to insulin stimulus |
RGD:708345 | IEP | Rat | RGD:1299378|PMID:8048511 |
| Biological Process | GO:0006281 | DNA repair |
S000003026 | IMP | Yeast | SGD_REF:S000045393|PMID:6765597 |
| Biological Process | GO:0040007 | growth |
WBGene00006701 | IMP | Worm | WB:WBPaper00024497|PMID:15489339 |
| Biological Process | GO:0016574 | histone ubiquitination |
S000003026 | IMP | Yeast | SGD_REF:S000072664|PMID:12535538 |
| Biological Process | GO:0016574 | histone ubiquitination |
S000003026 | IDA | Yeast | SGD_REF:S000056659|PMID:1848239 |
| Biological Process | GO:0016574 | histone ubiquitination |
S000003026 | IDA | Yeast | SGD_REF:S000049161|PMID:3306404 |
| Biological Process | GO:0002119 | larval development (sensu Nematoda) |
WBGene00006701 | IMP | Worm | WB:WBPaper00024497|PMID:15489339 |
| Biological Process | GO:0006301 | postreplication repair |
S000003026 | IMP | Yeast | SGD_REF:S000043802|PMID:7038396 |
| Biological Process | GO:0006513 | protein monoubiquitination |
S000003026 | IMP | Yeast | SGD_REF:S000072664|PMID:12535538 |
| Biological Process | GO:0007288 | sperm axoneme assembly |
MGI:102944 | IMP | Mouse | MGI:MGI:2668287|PMID:12672659 |
| Biological Process | GO:0000723 | telomere maintenance |
S000003026 | IMP | Yeast | SGD_REF:S000114973|PMID:16552446 |
| Biological Process | GO:0006511 | ubiquitin-dependent protein catabolic process |
RGD:708345 | IEP | Rat | RGD:1299378|PMID:8048511 |
| Biological Process | GO:0006511 | ubiquitin-dependent protein catabolic process |
S000003026 | IMP | Yeast | SGD_REF:S000047033|PMID:2157209 |