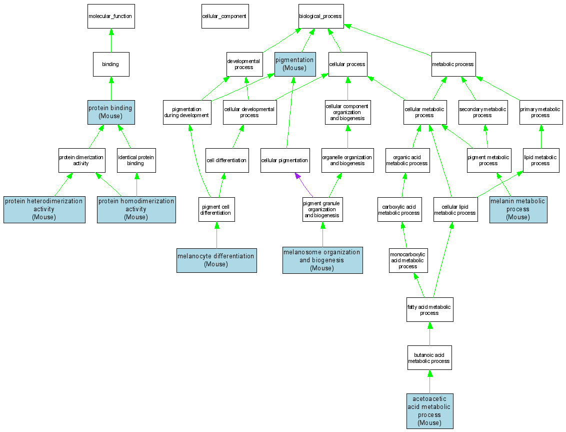
Compare GO annotations for TYRP1 and its orthologs

A table of the annotations represented in this image is provided below.
CategoryIDTermDB ObjectEvidenceOrganismReference
Molecular FunctionGO:0005515protein binding MGI:98881IPIMouseMGI:MGI:3687692|PMID:9918801
Molecular FunctionGO:0046982protein heterodimerization activity MGI:98881IDAMouseMGI:MGI:3687692|PMID:9918801
Molecular FunctionGO:0042803protein homodimerization activity MGI:98881IDAMouseMGI:MGI:3687692|PMID:9918801
Biological ProcessGO:0043438acetoacetic acid metabolic process MGI:98881IMPMouseMGI:MGI:76308|PMID:7665913
Biological ProcessGO:0006582melanin metabolic process MGI:98881IMPMouseMGI:MGI:1202196|PMID:9548375
Biological ProcessGO:0030318melanocyte differentiation MGI:98881IMPMouseMGI:MGI:77000|PMID:2379821
Biological ProcessGO:0032438melanosome organization and biogenesis MGI:98881IMPMouseMGI:MGI:1202196|PMID:9548375
Biological ProcessGO:0043473pigmentation MGI:98881IMPMouseMGI:MGI:61184|PMID:17247639
Biological ProcessGO:0043473pigmentation MGI:98881IMPMouseMGI:MGI:77000|PMID:2379821
Biological ProcessGO:0043473pigmentation MGI:98881IMPMouseMGI:MGI:60423|PMID:13880466